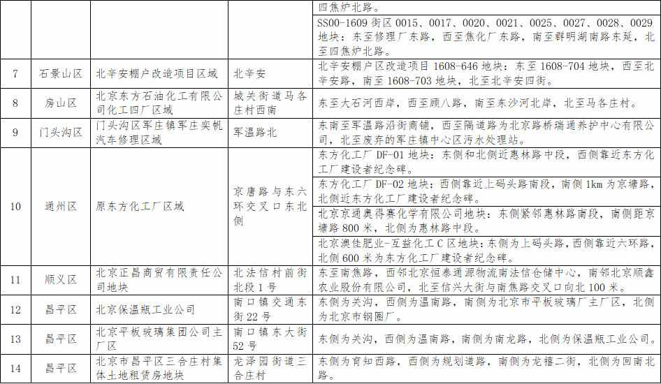
北极星环境修复网获悉,2022年12月30日,北京市生态环境局发布北京市2022年度污染地块名录,共18个地块,详情如下:
北京市2022年度污染地块名录
根据土壤污染状况调查结果,现按照《污染地块土壤环境管理办法(试行)》规定,对本市2022年度污染地块名录予以公开,详见附件。
附件:北京市2022年度污染地块名录
北京市生态环境局
2022年12月29日



北极星环境修复网获悉,2022年12月30日,北京市生态环境局发布北京市2022年度污染地块名录,共18个地块,详情如下:
北京市2022年度污染地块名录
根据土壤污染状况调查结果,现按照《污染地块土壤环境管理办法(试行)》规定,对本市2022年度污染地块名录予以公开,详见附件。
附件:北京市2022年度污染地块名录
北京市生态环境局
2022年12月29日


