北极星环保网获悉,为促进经济社会和环境保护的科学发展,加强垃圾污染治理,实现生活垃圾处理的减量化、资源化、无害化,规范存量填埋设施治理工程项目的建设与管理,提高存量填埋设施治理工程项目的决策和建设水平,充分发挥投资效益,1月31日,住房和城乡建设部办公厅发布了关于《存量填埋设施治理工程项目建设标准(征求意见稿)》公开征求意见的通知。
住房和城乡建设部办公厅关于《存量填埋设施治理工程项目建设标准(征求意见稿)》公开征求意见的通知
根据《住房城乡建设部关于下达2014年建设标准编制项目计划的通知》(建标〔2014〕125号),我部组织住房和城乡建设部标准定额研究所等单位起草了《存量填埋设施治理工程项目建设标准(征求意见稿)》(见附件)。现向社会公开征求意见。有关单位和公众可通过以下途径和方式反馈意见:
1.电子邮箱:liubin@mohurd.gov.cn。
2.通信地址:北京市海淀区三里河路9号;邮编:100835。
意见反馈截止时间为2023年3月1日 。
附件:《存量填埋设施治理工程项目建设标准(征求意见稿)》
住房和城乡建设部办公厅
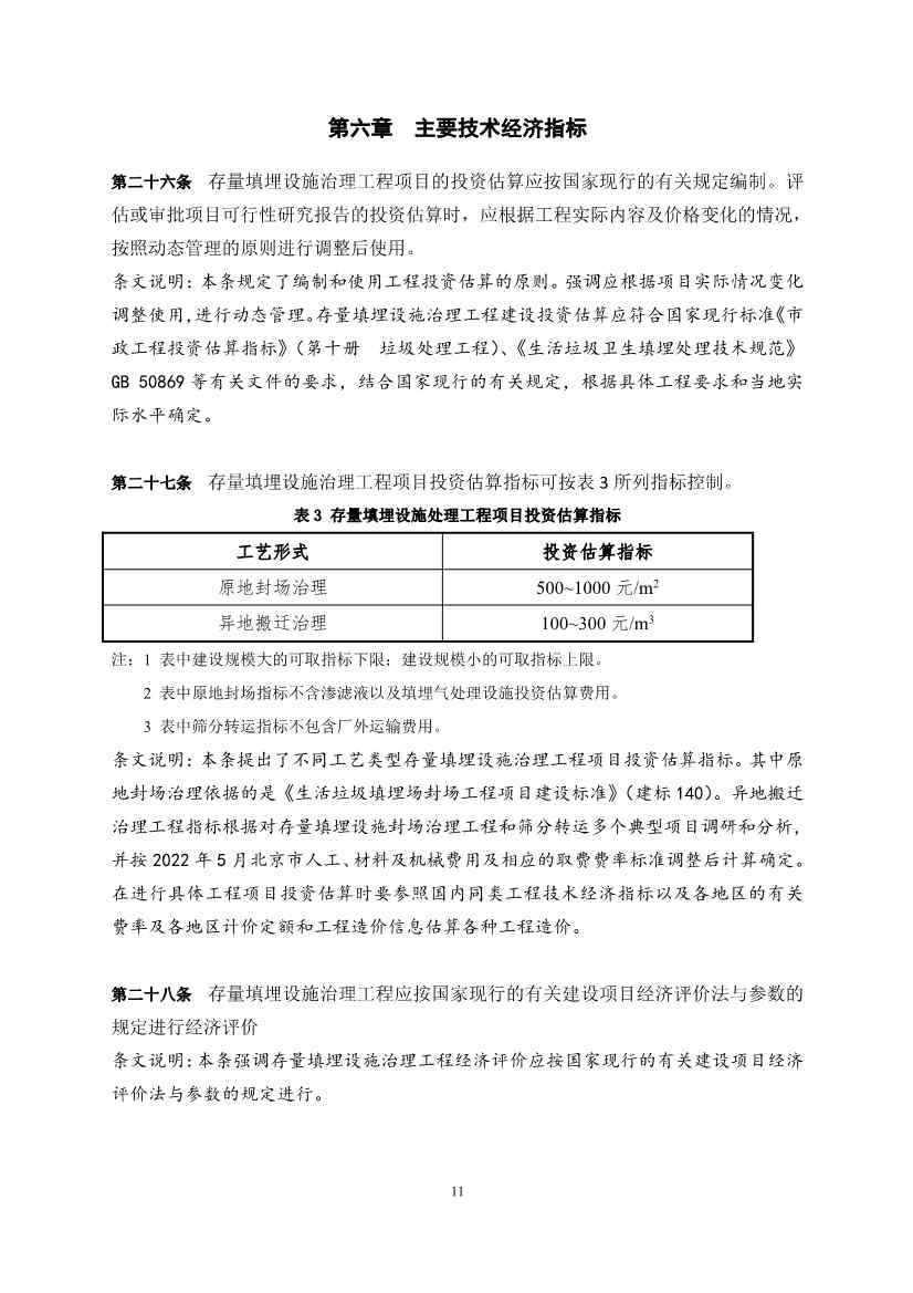
2023年1月29日














