山东阳信县生态环境导向开发(EOD)项目实施主体招标
您好,欢迎访问和生环保有限公司网站
加入收藏
网站首页
关于我们
公司业务
业务模式
新闻中心
行业资讯
企业文化
您的位置:
首页
>
行业资讯
.
行业资讯
推荐产品
山东阳信县生态环境导向开发(EOD)项目实施主体招标
发布时间:2026-02-20 04:04:01
人气:
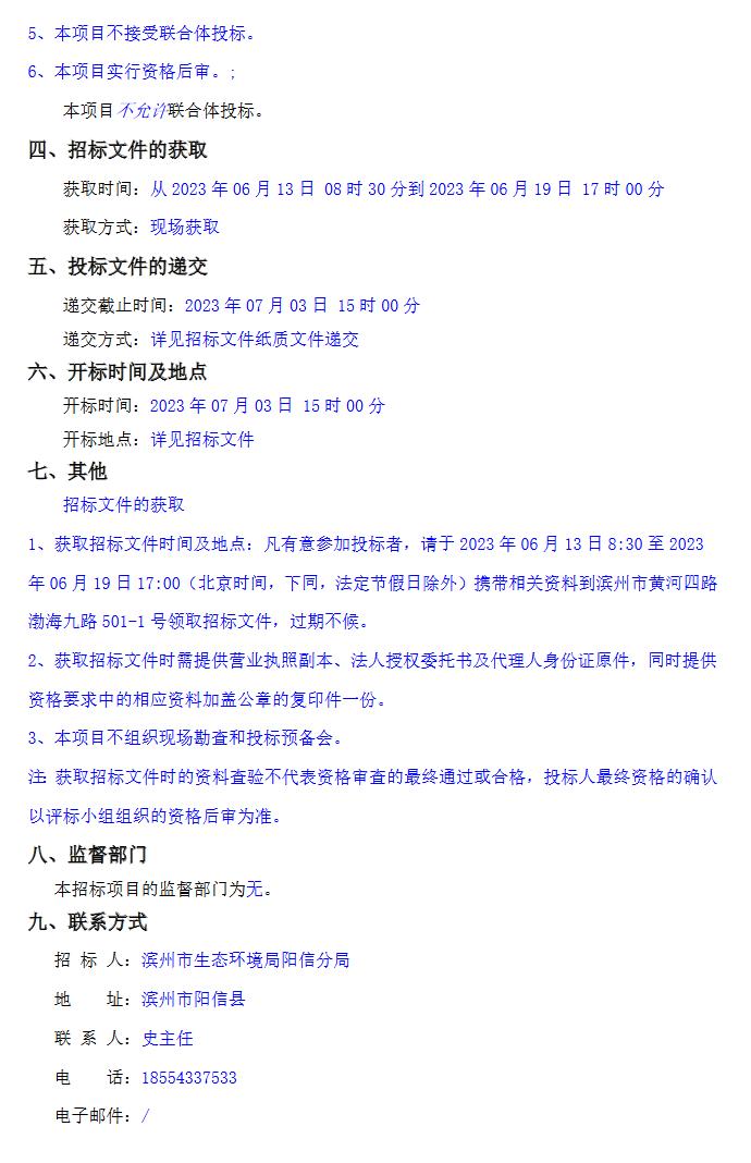
北极星环保网获悉,山东阳信县生态环境导向开发(EOD)项目实施主体招标,项目不接受联合体投标,开标时间为7月3日15时,详情如下:
上一篇 : 四川省印发《深入打好土壤污染整治攻坚战实施方案》
下一篇 : 山东省2023年土壤环境质量巩固提升行动方案印发!
推荐资讯
©2026 和生环保有限公司 版权所有 备案号:
网站地图