北极星环境修复网获悉,5月24日,重庆市生态环境局发布关于印发建设用地土壤污染程度分级和用途分类技术指南(试行)的通知,
重庆市生态环境局关于印发建设用地土壤污染程度分级和用途分类技术指南(试行)的通知
区县(自治县)生态环境局,西部科学城重庆高新区、万盛经开区生态环境局,两江新区分局:
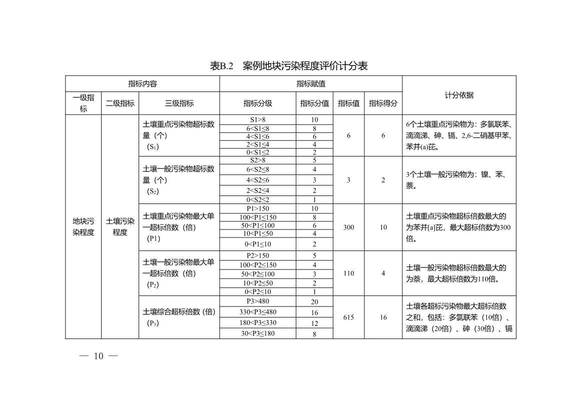
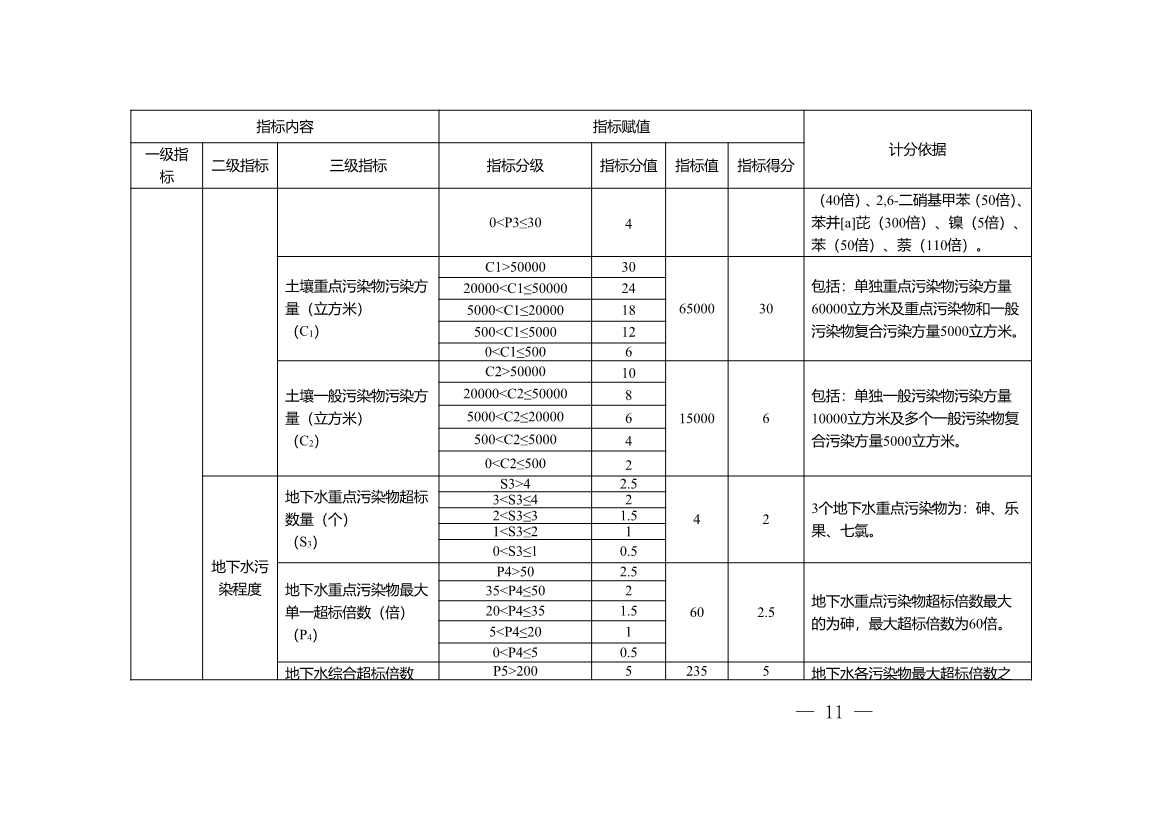
现将《重庆市建设用地土壤污染程度分级评价技术指南(试行)》和《重庆市基于土壤环境管理的建设用地用途分类指南(试行)》印发给你们,请结合实际贯彻执行。执行过程中发现的问题或建议,请及时向我们反映,以便于今后修订完善。
联系人:罗程钟,88537016;王 健,67044022。
重庆市生态环境局
2023年5月15日
(此件公开发布)


















