北极星碳管家网获悉,近日,浙江省机关事务管理局组织编写的地方标准《公共机构“零碳”管理与评价规范》正式发布,成为全国公共机构领域首个可量化、可操作、可评价的“零碳”创建标准与评价细则。
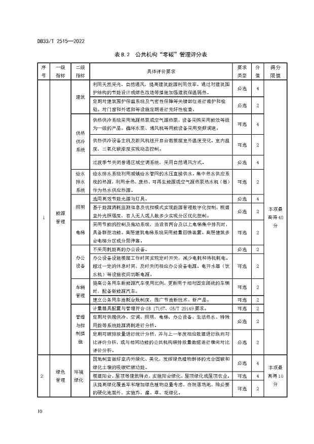
该标准从基本要求、“零碳”管理水平、绩效指标3个方面入手,着重围绕能源管理、绿色管理、可再生能源利用及绿色电力、碳中和等4个方面指导开展“零碳”公共机构建设工作。该标准还同时引入了碳排放总量、单位建筑碳排放量、人均排放量、碳中和率以及可再生能源及绿色电力利用率等量化指标,对公共机构“零碳”管理进行量化评价。
浙江省公共机构“零碳”管理与评价规范
为落实国家碳达峰碳中和相关政策及法规,规范“零碳”公共机构的创建与评定,浙江省机关事务 管理局组织有关单位,编写了《公共机构“零碳”管理与评价规范》,为“零碳”公共机构创建与评定 提供明确的技术指导,以推动公共机构“零碳”示范试点工程的建设。



















原标题:浙江省公共机构“零碳”管理与评价规范

