北极星碳管家网获悉,日前,云南省政府印发《云南省“十四五”产业园区发展规划》。《规划》明确,到2025年,云南将培育打造营业收入超1000亿元园区12个,形成优势互补、产业联动、区域协同、错位发展、链条完备的高质量发展格局,将园区打造成产业强省的主引擎、改革开放的先行区、创新驱动的引领区和高水平营商环境的示范区。
在提升开放水平方面,初步构建起园区绿色低碳发展格局,建成一批国家生态工业示范园区、循环化改造园区、国家低碳工业园区试点、绿色园区以及省级绿色低碳示范产业园区。完成化学需氧量、氨氮、氮氧化物等重点减排工程,园区万元工业增加值能耗、水耗逐年下降,污水集中治理率、固体废物综合处置率均达100%。
《规划》提出,云南将围绕“滇中崛起、沿边开放、滇东北开发、滇西一体化”区域协调发展格局,以资源、交通等要素布局为基础,以产业、城镇、人口协调发展为导向,构建与全省区域经济相协调的“一核、一带、多点”园区发展空间布局。
同时,坚持全省“一盘棋”统筹布局,培育优势产业集群,包括新材料产业、生物医药产业、先进装备制造产业、绿色食品加工产业、电子信息产业、化工产业、卷烟及配套产业7大产业,推动产业链上下游配套、集群化和全产业链发展,优化园区重点产业布局。
详情如下:
云南省人民政府办公厅关于印发
云南省“十四五”产业园区发展规划的通知
各州、市人民政府,省直各委、办、厅、局:
《云南省“十四五”产业园区发展规划》已经省人民政府同意,现印发给你们,请认真贯彻执行。
云南省人民政府办公厅
2022年8月30日
前 言
产业园区是产业集聚发展的重要载体,是推动工业化、城镇化发展和对外开放的重要平台,经过近30年的发展,云南省各级各类园区对促进体制改革、改善投资环境、引导产业集聚、发展开放型经济发挥了重要作用。编制《云南省“十四五”产业园区发展规划》(以下简称《规划》),对于云南推动产业强省建设、加快园区高质量发展意义重大。
《规划》所称产业园区是指全省以发展工业为主的经济技术开发区、高新技术产业开发区、产业园区、综合保税区、边(跨)境经济合作区、海关特殊监管区域、开发开放试验区等各级各类园区(含产业集聚区)。《规划》依据《云南省国民经济和社会发展第十四个五年规划和二〇三五年远景目标纲要》编制。规划期为2021—2025年,远景展望到2035年。
第一章 发展基础和形势
第一节 发展基础
“十三五”以来,全省各级各类园区坚持“两型三化”产业发展方向,不断培育主导产业、优化空间布局、完善基础设施、健全体制机制,已成为全省区域经济发展的增长极、工业发展的主战场、产业转型升级的主阵地和招商引资的大平台。
总体水平不断提高。建成营业收入超500亿元园区11个,其中超1000亿元园区5个,昆明高新技术产业开发区和昆明经济技术开发区2个营业收入超2000亿元。楚雄高新技术产业开发区升格为国家级高新技术产业开发区。创建国家企业技术中心3个,累计认定国家小型微型企业创业创新示范基地14个、国家级中小企业公共服务示范平台9个、国家技术创新示范企业3个。云南腾冲经济技术开发区被列为国家重点支持的县城产业转型升级示范园区。
集聚能力不断增强。园区成为全省工业发展的重要载体,绿色硅材集聚区渐成规模,中国绿色铝谷初具雏形,新材料、生物医药、电子信息等新兴产业集群正在加快形成。滇中地区园区成为全省工业发展的核心载体,布局合理、产业集聚、类型多样、错位发展的园区发展格局逐步形成。
功能配套不断完善。园区污水集中处理设施实现全覆盖,道路、能源、通信等基础设施和各类生活配套设施逐步完善,玉溪、普洱成为国家产城融合示范区建设城市。土地、劳动力、资本、技术等要素配置更加合理,先进制造业和现代服务业融合发展加快推进。
绿色发展不断加强。园区循环化改造和节能减排工作扎实推进;昆明经济技术开发区、玉溪高新技术产业开发区等7个园区被认定为国家级绿色园区,昆明经济技术开发区建成国家生态工业示范园区,云南景谷产业园区列入全省唯一的国家绿色产业示范基地,安宁市、兰坪县、东川区成为国家工业资源综合利用基地,牟定县成为国家大宗固体废弃物综合利用基地。
开放水平不断提升。园区招商引资工作取得实效,利用外资水平不断提高,国际产能合作取得积极进展。形成以昆明、曲靖、蒙自、嵩明杨林和大理5个国家级经济技术开发区为带动,以瑞丽、勐腊(磨憨)2个国家级重点开发开放试验区为核心,以昆明、红河综合保税区和边(跨)境经济合作区为重点的全方位、立体化开放平台体系。
管理机制不断创新。园区优化提升工作扎实推进,构建了省开发区工作领导小组统筹协调、部门各司其职的园区管理机制,园区发展更加规范、机制更加健全。昆明、曲靖等地加快推进园区实体化运营、扁平化管理和专业化服务,保山“园中园”建园模式取得新成效。
全省园区发展仍然存在一些困难和问题。一是发展质量有待提高,“乱、散、小”问题仍然突出,工业投资不足,单位投入产出低,营业收入超千亿元园区数量不多;大部分产业处于产业价值链中低端,园区之间产业同质化严重。二是要素配置有待加强,适应园区高质量发展的土地、技术、资本等要素匹配不足,低效用地、批而未供和闲置土地有待盘活利用,科技投入和专业人才不足,多元化投融资机制尚未建立。三是管理机制有待完善,园区管委会与属地政府权责和利益分享机制有待健全,各类园区统计体系尚未形成,考核评价机制尚不健全,招商引资力度有待加强,营商环境、市场主体等领域存在短板。
第二节 发展形势
当前及今后一段时期,国际国内形势复杂多变,新冠肺炎疫情影响广泛深远,百年未有之大变局加速演进,新一轮科技革命和产业变革深入发展,园区发展机遇挑战并存。一是国家加快构建“大循环、双循环”新发展格局,在保障产业链供应链安全稳定、助力全国产业布局调整过程中,云南有条件更大发挥区位、原材料等优势,参与国际国内产业分工。二是在碳达峰碳中和目标背景下,国家加快能源结构调整、产业转型升级,云南有条件进一步发挥清洁能源优势,推动绿色能源和绿色制造深度融合,同时也对园区绿色低碳转型提出更高要求。三是在新一轮科技革命和产业变革中,人工智能、智能制造、大数据、云计算等新技术催生新的经济模式和生产组织关系,要求云南园区在创新能力提升、高端人才引进、战略性新兴产业培育方面取得更大突破。
按照省委、省政府“大抓发展、大抓产业、大抓项目、大抓招商、大抓市场主体、大抓营商环境”的发展思路,全省园区必须更加全面发挥资源、能源、生态等优势,抢抓政策支持、产业转移、数字化变革等机遇,破解人才、技术、资金等瓶颈,努力培育更多的市场主体,努力营造更优的营商环境,向改革要活力、向创新要动力、向开放要潜力,以坚定的决心和信心推动园区高质量发展。
第二章 总体要求
第一节 指导思想
以习近平新时代中国特色社会主义思想为指导,全面贯彻党的十九大和十九届历次全会精神,深入贯彻落实习近平总书记考察云南重要讲话和重要指示批示精神,全面落实省第十一次党代会及省委十一届二次全会部署,坚持稳中求进工作总基调,立足新发展阶段,完整、准确、全面贯彻新发展理念,加快构建新发展格局,以推动高质量发展为主题,以深化供给侧结构性改革为主线,以改革创新为根本动力,坚持低碳化、集群化、数字化、高端化方向,推进产业强省建设,统筹园区产业布局,完善管理机制、突出创新驱动、推动绿色发展、强化招商引资,形成优势互补、产业联动、区域协同、错位发展、链条完备的高质量发展格局,将园区打造成为产业强省的主引擎、改革开放的先行区、创新驱动的引领区和高水平营商环境的示范区。
第二节 基本原则
坚持规划引领、统筹发展。发挥规划对全省园区发展的统筹引领作用,强化对产业发展和空间布局的引导;加强规划衔接,突出各级各类园区总体规划指导作用,确保园区科学有序发展。
坚持创新驱动、高端发展。实施创新驱动发展战略,持续增加科技研发投入,支持和鼓励企业自主创新,大力推进科技创新和高端人才引进;打造集群化高端园区,主动参与全球、全国产业分工,建立新优势,抢占新市场。
坚持节约集约、绿色发展。以实现碳达峰、碳中和目标为导向,加快资源、能源节约集约循环利用,加强用地、用能管理,促进工业企业向绿色低碳方向转型升级,提升园区绿色发展水平。
坚持深化改革、开放发展。处理好政府和市场的关系,完善园区管理体制,优化营商环境,提高行政管理效能;创新招商引资方式,提升园区全方位、多层次、宽领域的对外开放水平。
坚持聚焦重点、集群发展。以产业集群化发展为目标,以延链补链强链为重点,突出主导产业,强化链主企业带动,加快上下游产业配套,推动生产要素跨区域流动,促进产业向园区集中、要素向园区流动。
第三节 发展目标
经济规模显著提高。到2025年,力争园区工业总产值占全省比重提高10个百分点,园区营业收入年均增长15%左右。培育打造营业收入超1000亿元园区12个,其中超2000亿元5个,超5000亿元2个。工业企业数量、上市企业数量实现翻番。新增1个国家级高新技术产业开发区、1个国家级经济技术开发区。
质量效益全面提升。到2025年,园区产业集聚效应不断增强,产业分工明确、产业链互补的特色产业集群基本形成。各园区主导产业营业收入占全部营业收入的60%以上,主导产业在国内和国际产业链中竞争力显著增强,链主企业成为细分领域或行业的“领头羊”。产业、产品高端化发展成效明显,中国绿色铝谷、光伏之都建设迈出坚实步伐,有色金属等重点产业全产业链格局基本形成。树立“以亩产论英雄”导向,国家级、省级园区亩均营业收入分别不低于600万元、400万元。
创新能力不断增强。到2025年,创新发展能力稳步提升,国家级高新技术产业开发区数量力争达5个,高新技术企业数量实现翻番。新增国家级和省级工程研究中心50个,规模以上工业企业研发经费支出占营业收入比重达到2%以上。
绿色发展全面加强。到2025年,园区绿色低碳发展格局初步构建,建成一批国家生态工业示范园区、循环化改造园区、国家低碳工业园区试点、绿色园区以及省级绿色低碳示范产业园区。完成化学需氧量、氨氮、氮氧化物等重点减排工程,园区万元工业增加值能耗、水耗逐年下降,污水集中治理率、固体废物综合处置率均达100%。
开放水平显著提升。到2025年,以国家级园区为带动,全面提高园区对外开放水平。边(跨)境经济合作区进出口总额年均增长15%左右。中国(云南)自由贸易试验区联动创新区建设取得实效,国际产能合作取得重大突破,园区产业联动和协同发展能力进一步增强。
管理机制不断健全。到2025年,园区组织管理、规划编制、监测评价等体系全面建立,与园区高质量发展相适应的管理机制不断健全。“放管服”改革持续深化,投融资水平不断加强,招商引资成效显著。
到2035年,园区发展质量效益全面提升,布局进一步优化,产业关联性、集聚性显著增强,形成新材料、生物医药、绿色食品加工等一批在全国有影响力的特色产业集群,园区实现错位发展、差异化竞争。创新能力显著增强,绿色低碳循环发展格局全面形成,多元化运营园区模式全面建立,支撑园区高质量发展的管理机制更加健全。
第三章 发展布局
第一节 园区空间布局
实施主体功能区战略,以资源环境承载能力和国土空间开发适宜性为基础,以“三线一单”为约束,围绕“滇中崛起、沿边开放、滇东北开发、滇西一体化”区域协调发展格局,以资源、交通等要素布局为基础,以产业、城镇、人口协调发展为导向,构建与全省区域经济相协调的“一核、一带、多点”园区发展空间布局。
一、“一核”
以滇中城市群(昆明市、曲靖市、玉溪市、楚雄州以及红河州北部7县市)园区为载体,发挥人才、科技、市场、资本等要素集聚优势,以昆明市为龙头,以战略性新兴产业为导向,围绕把新材料产业打造为千亿级新兴支柱产业目标,大力发展有色金属新材料、化工新材料、稀贵金属新材料、光电子微电子及半导体新材料、新能源材料,统筹布局生物医药、先进装备制造、绿色食品加工、卷烟及配套、电子信息等产业,培育发展未来产业,推动产业向精深加工发展,强化科技创新,大力发展总部经济、数字经济,壮大生产性服务业,推动先进制造业和现代服务业深度融合,着力打造创业创新高地、战略性新兴产业高地,成为全省工业发展核心增长极,助推滇中崛起。

二、“一带”
依托8个沿边州、市(保山市、普洱市、临沧市、红河州南部6县、文山州、西双版纳州、德宏州、怒江州)园区,推动产业集聚发展,构建全省开发开放发展带。主动融入新发展格局,利用好国内国际两个市场、两种资源,强化招商引资和对外开放,积极发展进出口贸易加工、消费品制造、商贸物流、跨境电商等外向型产业,推动园区绿色发展,打造沿边开放的重要平台和面向南亚东南亚辐射中心建设的重要支撑,助推沿边开放。


三、“多点”
以昭通、大理、丽江、迪庆等州、市园区为支撑,结合地区特色,充分发挥比较优势,围绕以绿色硅、绿色铝为重点的新材料产业以及生物医药、化工、绿色食品加工、电子信息等产业,推动产业集群化、规模化发展,打造特色产业集群,建设全省工业发展重要支撑点。

第二节 重点产业布局
结合云南省参与全球、全国产业链现状,立足产业基础,围绕资源能源优势和市场需求,坚持全省“一盘棋”统筹布局,培育优势产业集群,推动产业链上下游配套、集群化和全产业链发展,优化园区重点产业布局。
一、新材料产业
依托云南矿产资源优势,突出价值链趋向高端、产品链趋向终端,推动原材料向新材料提升,重点在昆明、曲靖、玉溪、楚雄、红河、保山、昭通、文山、大理、丽江、临沧、怒江等州市,布局高端产品、发展尖端技术、拓展末端产业链,推进绿色铝、绿色硅规模化、产业化、高端化发展,巩固提升铜、铅锌、锡、钢铁等金属产业,做精钛、铟、锗等稀贵金属和液态金属新材料,做大新能源电池材料,引育发展稀土、化工等其他新材料,形成一批具有国际竞争优势的新材料品种,打造特色鲜明的新材料产业生产基地,推动新材料产业向高端迈进。
绿色硅产业。以曲靖高新技术产业开发区、楚雄高新技术产业开发区、曲靖经济技术开发区、云南昭阳经济技术开发区、云南禄丰产业园区、云南保山产业园区、云南祥云经济技术开发区、云南华坪产业园区、云南龙陵产业园区等为核心布局发展,打造具有国际影响力的光伏产业集群和战略基地,打造光伏之都。推动曲靖经济技术开发区与曲靖高新技术产业开发区光伏产业协同发展,加快承接硅光伏产业链,打造除工业硅外的硅光伏全产业链产业集群,同步发展电子级多晶硅、电子元器件制造、集成电路等硅电子产业链。楚雄高新技术产业开发区重点发展单晶硅棒、硅片、电池片等为主的硅产业集群。云南昭阳经济技术开发区发展有机硅产业集群。云南保山产业园区重点打造以多晶硅和单晶硅棒为主的上游硅材料产业集群。云南禄丰产业园区重点打造从单晶硅棒到电池片的中游产业集群。云南龙陵产业园区、云南华坪产业园区重点发展上游硅材料、单晶硅棒产业集群。
绿色铝产业。形成以云南砚山产业园区、云南泸西产业园区为核心,蒙自经济技术开发区、云南鹤庆产业园区、曲靖高新技术产业开发区、云南富源产业园区、云南昭阳经济技术开发区、云南呈贡产业园区等协同发展的绿色铝产业空间布局,打造中国绿色铝谷。曲靖高新技术产业开发区重点发展新能源汽车配套铝制品。云南昭阳经济技术开发区重点发展轨道交通用铝。蒙自经济技术开发区重点发展市政设施用铝。云南呈贡产业园区重点发展铝材生产。云南砚山产业园区重点发展工业用铝型材、汽车、建筑和家居生活用铝。云南富源产业园区重点发展汽车用铝。云南鹤庆产业园区重点发展汽车用铝及建筑用铝型材。云南泸西产业园区重点发展高端铝合金材。
钛产业。以云南禄丰产业园区、云南武定产业园区、云南富民产业园区等为核心布局发展。云南武定产业园区重点发展以高钛渣为重点的前端钛产业链。云南禄丰产业园区、云南富民产业园区加快发展中后端钛产业链,重点发展高端氯化法钛白粉、硫酸法钛白粉、高纯海绵钛、转子级海绵钛、钛材钛合金加工制造,促进钛白粉向环保、涂料、塑料、造纸、高档汽车面漆及3D打印钛等下游领域延伸,拓展海绵钛、钛材向航空、航天、航海、汽车、高铁和医疗等下游产业延伸。
铜产业。以楚雄高新技术产业开发区、云南安宁产业园区、云南东川产业园区、蒙自经济技术开发区、云南易门产业园区等为核心布局发展,稳步提升高纯阴极铜、电工用铜线和副产品加工产能,推动发展下游精深加工,重点发展电池铜箔、超细锡合金线材、铜镁合金接触线功能元器件等关键配套材料。
铅锌产业。以蒙自经济技术开发区、曲靖经济技术开发区、云南宣威经济技术开发区、云南祥云经济技术开发区、云南会泽产业园区、云南兰坪产业园区等为核心布局发展,提升铅锌金属价值链,重点开发铅锌合金、铅焊料、电缆护套、高纯锌、纳米级氧化锌、镀锌件、锌防腐涂料、锌化工产品等。
钢铁产业。以玉溪高新技术产业开发区、云南安宁产业园区、云南新平产业园区、云南禄丰产业园区、曲靖高新技术产业开发区、云南师宗产业园区等为核心布局发展,瞄准先进装备制造、新基建等领域用钢,重点发展高端建筑、绿色装配式建筑、新基建领域高端钢材,先进耐热合金钢、先进耐蚀合金钢、不锈钢、新型高强韧汽车钢等产品。
稀贵金属新材料产业。以昆明高新技术产业开发区、昆明经济技术开发区、曲靖经济技术开发区、云南临沧高新技术产业开发区等为核心布局发展,重点发展高纯锗铟基新材料、高纯材料、特种功能材料、信息功能材料、环境材料、汽车尾气催化功能材料、光电子微电子及半导体材料。以蒙自经济技术开发区等为核心布局发展,重点发展电子锡焊料、新型锡基合金、锡化工新材料、锡基新能源材料,做大做强锡焊料、锡粉体材料、锡焊膏、锡箔带、锡化工等产业链。以云南宣威经济技术开发区为核心布局发展,重点发展液态金属导热材料、电子浆料、电子油墨、合金材料、3D打印材料。以云南易门产业园区为核心布局发展,重点建设稀贵金属二次资源富集及精深加工基地。
新能源电池材料产业。以玉溪高新技术产业开发区、曲靖经济技术开发区、云南安宁产业园区等为核心布局发展,重点发展磷酸铁锂等正、负极材料,配套发展锂电池隔膜、电解液等产业,打造新能源电池材料产业集群。
二、生物医药产业
依托丰富的生物资源,发挥昆明、曲靖、玉溪、楚雄、大理、文山、保山、西双版纳、普洱、临沧等州、市产业基础优势,整合科研机构、高等院校、龙头企业,加快构建以现代中药(民族药)为主,以生物制药、化学制药、医疗器械等为辅的多元生物医药产业体系。
现代中药产业。以昆明高新技术产业开发区、楚雄高新技术产业开发区、玉溪高新技术产业开发区、文山高新技术产业开发区、云南临沧高新技术产业开发区、云南腾冲经济技术开发区、大理经济技术开发区、昆明空港经济区、云南思茅产业园区等为重点,布局中药(民族药)产业,做大独家品种、特色品种等规模,大力发展中药配方颗粒,延伸发展保健产品、功能食品等。
生物制药产业。以昆明高新技术产业开发区、玉溪高新技术产业开发区、昆明空港经济区、云南腾冲经济技术开发区等为核心,优先发展生物疫苗、抗体疫苗,大力发展精准医疗产品,推进白蛋白、凝血因子、免疫球蛋白等产品产业化进程,积极发展3D生物打印再生医学产品,加强细胞产品应用基础研究和转化研究,前瞻性布局干细胞、非人灵长类干细胞和基因编辑生物技术产业。
化学制药产业。重点围绕昆明高新技术产业开发区、玉溪高新技术产业开发区、楚雄高新技术产业开发区、云南思茅产业园区等开发区布局,积极鼓励化学药研发,支持企业开展化学药新药、改良型新药、仿制药研发,强化药用原辅料、包装材料和制剂研发联动。大力引进仿制药落地生产,拓展仿制药品种,推动化学药走高端化、绿色化之路,建设国际一流生物医学研发基地。
医疗器械产业。以昆明高新技术产业开发区、曲靖高新技术产业开发区、楚雄高新技术产业开发区等为重点,创新发展医疗器械产业,大力发展具有自主知识产权的高端医疗器械及应急产业,积极引进一批数字影像、检验检测、诊疗设备、康复器械、应急防护器械、特色器械、体外诊断试剂等研制和生产企业。
工业大麻产业。以昆明经济技术开发区、楚雄高新技术产业开发区为重点布局发展,切实加大工业大麻全产业链闭环监管,依法有序开发有关衍生产品,重点发展工业大麻无纺纤维和新材料、工业大麻宠物用品等,打造云南生物医药特色新产业。
三、先进装备制造产业
以滇中城市群园区核心,重点在昆明、曲靖、玉溪、楚雄、红河等州、市布局,着力培大育强、招大引强、延链强链、集群培育,大力发展先进装备制造产业,构建由零部件配套、基础制造到整机成套装备的产业发展梯队。
智能装备。以昆明经济技术开发区、玉溪高新技术产业开发区、曲靖经济技术开发区、云南禄丰产业园区等为核心布局发展,围绕研发、整机生产、关键零部件加工和系统集成服务等产业链环节,重点发展高档数控机床、智能开关成套设备、3D打印、智能物流、光学光电子、机器人等先进装备制造业。以昆明经济技术开发区等为核心,重点发展城市轨道交通车辆、轨道交通铝合金车身等高端交通装备、动力总成和关键零部件,培育发展研究设计、检测检验、运营管理、维修保养等增值服务业务。以昆明空港经济区为核心布局,重点发展委托加工、合作开发等通用航空配套产业链。
新能源汽车。立足嵩明杨林经济技术开发区、昆明经济技术开发区、昆明高新技术产业开发区等现有汽车制造产业实际,聚焦现有汽车企业关键核心技术攻关和产业链供应链补短板,重点发展关键零部件及充电桩等有关配套产业链,创新发展小缸径内燃机、新型发动机控制系统、动力电池等核心产品。
节能环保装备。以昆明经济技术开发区、云南安宁产业园区等为核心布局,重点发展高效节能电机、低损耗变压器、高原型变压器等核心节能技术装备,工业固体废物无害化处理处置、综合利用及装备制造、水污染防治装备制造、有机垃圾生物式处理设备、移动式破碎筛分系统等核心环保技术装备。
重化矿冶及农机装备。以蒙自经济技术开发区、瑞丽国家级重点开发开放试验区等为核心,重点发展重化矿冶设备、智能高效农机装备,大力发展适应丘陵山区作业的中小型农机,特色作物生产、养殖高效专用农机。
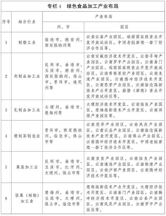
四、绿色食品加工产业
发挥各地比较优势,结合“一县一业”,统筹发展农产品初加工、精深加工、综合利用加工,促进产业差异化发展。聚焦精制茶、果蔬、坚果(核桃)、肉制品、制糖、乳制品、野生菌、咖啡等重点产业打造精深加工标志性产业链,大力发展熟肉制品、包装肉干、果干果脯、坚果等休闲食品,辅助发展液态奶、乳酸菌饮料等乳制品,积极研发生产功能性食品、养生保健食品等营养与健康食品,将产业延伸到高附加值领域。


五、电子信息产业
以昆明、曲靖、玉溪、楚雄、红河、文山、德宏、保山等州、市为主,大力发展集成电路、应用电子、物联网等新一代信息产业,加速电子信息核心关键零部件国产化进程,建成西南地区电子信息制造业发展高地。
电子信息制造业。以曲靖经济技术开发区、云南保山产业园区、玉溪高新技术产业开发区、蒙自经济技术开发区、大理经济技术开发区等为核心布局,加快发展光电子产业链。以昆明高新技术产业开发区、昆明经济技术开发区、昆明空港经济区、玉溪高新技术产业开发区、瑞丽国家级重点开发开放试验区为主,积极发展手机、平板等消费电子产品,服务机器人、无人机等专用电子产品,智能终端制造产品。
软件和信息服务业。以云南省数字经济开发区、昆明高新技术产业开发区、玉溪高新技术产业开发区等为核心布局发展,重点发展行业应用软件、先进装备制造嵌入式软件、工业控制软件等,积极发展面向南亚东南亚国家小语种信息技术。
新一代电子信息产业。以昆明经济技术开发区、云南省数字经济开发区、曲靖经济技术开发区、玉溪高新技术产业开发区、云南五华产业园区等为核心布局发展,重点发展5G、云计算、大数据、人工智能、区块链、物联网等新一代电子信息产业,创新打造中国面向南亚东南亚的多语种软件、人工智能机器翻译研发及产业化新高地。
六、化工产业
突出专业特色差异化发展,推动石油化工、磷化工、煤化工、硅化工、精细化工等化工产业向化工园区集聚。
石油化工。以云南安宁产业园区、云南禄丰产业园区为核心布局发展,在确保中石油云南1300万吨/年炼油项目稳定安全运行的基础上,建设以保障化工原料为主的石化项目,延伸石化产业链,大力发展功能性化学品、化工新材料等精细化工,发展西南地区特色石化产业。
磷化工。以云南安宁产业园区、云南宣威经济技术开发区、云南澄江产业园区、云南禄丰产业园区等为核心布局,大力发展工业级、牙膏级、医药级、电子级、食品级精细磷化工产品,积极发展高端水溶肥、特种功能性肥料等新型肥料,加大新材料领域的磷化物、磷酸盐产品等开发和生产。
煤化工。以蒙自经济技术开发区、曲靖高新技术产业开发区、云南泸西产业园区、云南师宗产业园区等为核心布局,重点发展二甲醚、乙二醚、烯烃等中间产品以及轻纺、汽车装饰等下游产品,推动煤化工产业向价值链高端延伸。
硅化工。以曲靖高新技术产业开发区、云南昭阳经济技术开发区、云南祥云经济技术开发区、云南保山产业园区等为核心布局,重点延伸发展硅油、硅橡胶、硅树脂、硅烷偶联剂等下游产品,拓展有机氟硅材料、超高分子聚合物、粘合剂、密封剂、防护涂料、绝缘浸渍漆等产品。
盐化工。以云南安宁产业园区、曲靖高新技术产业开发区等为核心布局,重点发展聚氯乙烯及下游产品,研制开发制药、日化等化工中间体及精细化工产品,形成“原卤—原盐—两碱—精细化工—盐化工新材料”产业链。
精细化工。以云南水富经济技术开发区、云南禄丰产业园区、曲靖高新技术产业开发区、蒙自经济技术开发区等为核心布局,重点发展精细化工、植物提取物、医药中间体、化妆品、食品添加剂等生物化工产品,拓宽在汽车、电子、建材、医疗、食品等领域应用。
七、卷烟及配套产业
坚定实施“大品牌、大市场、大企业”发展战略,以云南五华产业园区、玉溪高新技术产业开发区、楚雄高新技术产业开发区等为核心布局发展,重点发展全产业链数字烟草、新型烟草,建设生产设备网络化、生产数据可视化、生产过程透明化、生产决策智能化的“四化”智能工厂、数字企业。积极发展香精香料、印刷包装等卷烟配套产业。强化设计研发,促进产业链延伸,推动香精香料和印刷包装等绿色发展,积极向日用、食用、药用领域延伸拓展。
第四章 主要任务
第一节 理顺园区管理机制
坚持规划引领,创新运营模式,完善监测评价体系,理顺管理机制,为园区高质量发展奠定坚实的制度保障。
一、强化顶层设计
各园区管委会承担组织编制和实施总体规划的主体责任,主动落实和衔接省、州市、县(市、区)国民经济和社会发展规划、国土空间总体规划,编制“多规合一”的园区总体规划。园区四至范围应符合属地县、市、区国土空间规划对空间管控的要求,确保在底图底数、三条控制线等方面取得一致,并纳入国土空间规划“一张图”管理。园区总体规划编制(修编)时同步依法组织开展规划环评工作。
二、健全管理机制
构建发展改革、工业和信息化、科技、商务等部门各负其责、协同高效的管理机制。理顺园区管理机构与属地政府权责关系,强化园区经济功能定位,充分依托属地政府开展社会管理、公共服务和市场监管,稳妥推进社会事务管理职能移交。完善园区财政预算管理和独立核算机制,在依法合规的前提下,探索建立完善园区与地方财政收入分享机制,探索实施激励补助和土地收益按比例返还,用于园区建设和产业发展。推动省、州市管理审批权限下放,在符合法律法规的前提下,鼓励将园区规划建设、工程建设项目审批、土地开发管理、环评审批等管理权限授权或委托园区管委会行使。支持各园区积极推进差异化的人事和薪酬制度改革,逐步推行身份档案制、人员聘任制、竞争上岗制、绩效工资制改革,适度推行激励性的收入分配制度。
三、推进园区运营模式创新
探索多元化园区开发模式。创新政府推动、企业运营、市场运作、多元投入的开发模式,在符合国家有关规定的前提下,探索把园区建设、招商、运营、管理服务委托给市场主体进行市场化运作。积极探索合作办园区的发展模式,鼓励以政府和社会资本合作(PPP)模式进行园区公共服务、基础设施类项目建设,鼓励社会资本独自或与政府共同兴办、运营特色园中园。充分发挥国有资本投资公司在各类园区建设运营中的投资融资、产业培育、资本运作的功能作用,依托各类产业基金,担当园区全产业链、全生命周期、全要素运作的招商战略运作平台,促进投融建管营一体化高质量发展。鼓励国有资本与社会资本合作,支持引入专业第三方运营建设公司、由社会资本出资成立园区平台运营公司,参与园区运营管理。
创新园区投融资机制。鼓励园区设立产业投资基金、创业投资基金、股权投资基金,支持园区积极开展不动产投资信托基金(REITs)试点。鼓励各类金融机构在园区设立信贷融资等功能的分支机构。探索设立园区企业融资风险分担资金池,建立园区信贷风险共担机制。鼓励融资担保机构加大对园区基础设施类项目的融资担保力度,积极为符合条件的项目提供贷款担保和发行债券担保。支持符合条件的国家级园区的投资、建设、运营主体申请首次公开发行股票并上市、发行债券融资,力争到2025年,实现1—2个园区开发建设主体上市。
四、完善监测评价体系
建立完善全省统一的园区统计体系和报表制度,建设园区发展监测平台,加强发展情况监测分析,编制全省园区“产业地图”。研究制定全省各类园区评价办法,完善定期评价与动态管理机制,强化结果运用。
第二节 完善园区功能配套
按照统筹规划、合理布局、适度超前的原则,统筹园区与周边区域基础设施建设,加快基础设施“七通一平”和公共服务配套。
一、完善园区基础设施
加快园区内部道路建设,打通“一园多片区”之间快速连接通道。完善能源设施建设,推进变电站及智能电网建设,鼓励建设天然气输配系统、分布式能源系统,推进热电联产及集中供热。完善供水管网建设,加快管网升级改造,提高园区供水保障能力;科学布局排水和污水处理体系,确保每个独立片区具备污水处理能力,推进雨污分流和管网清淤,建设园区防洪排涝系统,打造一批海绵型园区。支持两层以上、统规统建的工业标准厂房建设。全面推广绿色建筑,鼓励实施“零增地”技术改造,推广应用订单式、装配式标准化厂房。实施园区净化、绿化、美化,加强园区风貌管控。推进园区物流基地改造提升,因地制宜配套建设大宗物资运输场站、智能立体仓库、货物配载中心等设施,积极发展冷链物流智能监控与追溯平台,大力发展第三方物流,切实降低企业物流成本。推动铁路专用线进园区,推动园区与中心城区(城镇)和交通物流枢纽的连接道路建设。
二、加快数字化园区建设
推动新型基础设施和其他基础设施同步规划、建设和启用。着力推进5G网络规模化部署,支持园区围绕产业发展需求打造5G精品示范网络和“5G+”应用场景,推动园区骨干通信网络、数据中心、计算平台等信息通信基础支撑的IPv6改造。积极开展数字化转型培育行动,加快工业互联网发展,推进企业“上云用数赋智”,开展标识解析节点等项目建设。推动卷烟及配套、先进装备制造、新材料、绿色食品加工等重点产业实施网络化、数字化、智能化改造工程,建设一批数字产业创新中心、智能工厂、智能车间。实施园区数字化建设工程,推进园区智能管理信息系统建设,完善公共信息、技术物流等服务功能,推动以电子信息、先进装备制造等为主导产业的园区率先打造数字化园区。
三、加快推动产城融合发展
加强园区交通、能源、信息、物流等基础设施与城市衔接配套、共建共享。优化园区功能布局,推动产业、居住、公共服务和生态用地实行科学配比。推动城市公共服务设施延伸至园区,配套完善教育、医疗、文化、社区服务、社会保障等设施,探索建设“邻里中心”,实现城市功能与产业功能的有机融合。鼓励有条件的园区完善功能,开展城市功能区转型试点,推动有条件的园区发展为城镇重要功能的承载区。发挥昆明高新技术产业开发区全国“两业”融合试点先行示范作用,鼓励发展信息服务、物流、研发设计、金融等现代服务业,培育融合发展新业态新模式,促进先进制造业与现代服务业融合发展。积极推广玉溪、普洱国家级产城融合示范区试点经验,鼓励具备条件的园区推进产城融合发展,建设一批产城融合示范区。
第三节 增强园区创新能力
围绕产业链部署创新链,完善科技创新平台和创新创业服务体系建设,加快科技成果转化,着力提升园区集聚创新要素能力,打造创新驱动的引领区。
一、加强科技创新平台建设
加快在合金铝、稀贵金属新材料、绿色食品、生物医药等产业和节能减排领域高水平建设云南实验室。围绕新材料、生物医药、卷烟及配套、新能源汽车、智能制造、新一代信息技术等领域,布局省重点实验室、省级工程研究中心。加快建设国家级和省级“双创”示范基地,培育众创空间、孵化器、加速器。充分利用现有各类园区存量资源发展返乡入乡创业园。到2025年,新增国家级和省级工程研究中心50个,全省园区实现省级及以上工程研究中心全覆盖。
二、加速科技成果转移转化
推动建设科技成果转移转化平台、技术产权交易平台、研发设计服务平台、知识产权服务平台等园区公共服务平台。围绕重点产业,以“揭榜制”等方式组织开展关键技术攻关和成果转化应用,攻克制约产业发展和转型升级的关键核心技术。引导园区与高校、科研院所加强合作,共建科研基地,共同承担国家级和省级重大科技计划项目,推动产教融合。积极落实支持和促进科技成果转化有关政策,强化知识产权保护,提高科技成果转移转化成效。到2025年,力争在先进装备制造、新材料、生物医药、绿色食品加工等产业领域形成一批领先技术。
三、加快促进创新主体集聚
落实高新技术企业“三倍增”行动计划要求,着力提升园区高新技术企业数量和质量,建立健全高新技术企业数据库和培育后备库。打造一批新领军者企业、专精特新“小巨人”企业和细分领域“单项冠军”企业,培育引进一批产业链主导型企业和龙头骨干企业。实施“瞪羚企业”、“独角兽企业”培育计划。支持入园企业建设企业研究院、企业技术中心等各类研发机构。支持领军企业联合行业上下游、产学研用力量组建创新联合体。支持创新型中小微企业成长为创新重要发源地。鼓励对科技型企业生产的首台(套)创新产品实行首购和订购。落实好研发费用加计扣除、高新技术企业所得税减免、小微企业普惠性税收减免等政策。
四、加强创新人才培引
实施“优势产业人才集聚行动”、“高层次人才引进计划”和“高层次人才培养支持计划”等,以高校国际合作创新研究院为平台,大力引进和培育“高精尖缺”优秀高层次人才和高层次创新创业团队参与园区项目建设和企业发展。支持科技人员携带科技成果在园区孵化和培育科技型创业团队和初创企业。建立高校、科研院所与园区企业挂钩合作机制,开展“双向兼职”,实行“双导师”制,设立“创新岗”。建立校企园联合培养人才机制,支持云南高等院校、科研院所优化学科结构,为园区“订单式”培养人才。建立园区人才需求信息库,鼓励建立人才服务工作站。创新人才激励、评价、流动、服务等机制,支持国家级高新技术产业开发区试点创建人才管理改革试验区。围绕开发区主导产业,赋予重点产业链“链主”企业高层次人才自主认定权,按规定下放产业人才职称评审权。建设海外人才离岸创新创业基地。到2025年,每个重点行业至少有3—5名国内行业领军人才。
五、优化园区创新环境
健全科技成果科学评估和市场定价机制,探索深化股权激励改革。推动企业开展知识产权规范化建设工作,培育知识产权优势、示范企业。引导金融机构在园区设立科技金融分支机构。鼓励有条件的园区内设科技创新管理部门、申报国家知识产权试点示范园区、建设科技金融创新发展示范区等。
第四节 加快园区绿色发展
坚持生态优先、绿色发展,强化“三线一单”约束,完善绿色发展机制,推动园区向绿色化、低碳化、循环化转型,支撑全省绿色低碳循环工业体系的构建。
一、推动传统产业绿色化改造
运用先进适用技术和新一代信息技术,推动卷烟及配套、钢铁、化工、绿色建材等行业技术升级、设备更新和绿色低碳改造。严格执行能源资源消耗和污染物排放标准,建立园区生态环境准入清单和高耗低效整治企业清单,利用环保、质量、安全、技术等综合标准依法依规推动传统制造业淘汰落后产能,严格落实产能等量或减量置换要求,遏制“两高”项目盲目发展。加快“散乱污”企业处置,依法依规采取关停取缔、限期搬迁、停产整治等方式分类施治。优化产品结构,引导企业开发高性能、高附加值、绿色低碳的新产品。
二、促进园区资源综合利用
加快编制园区循环化改造方案,加强园区水资源循环利用和工业废水处理回用,实施水资源梯级优化利用和废水集中处理回用,推动工业企业节水减排。优化能源供应结构,推广天然气、风能、太阳能等清洁能源应用,调整能源消费结构,提高能源使用效率。支持园区企业通过电力市场化交易等方式,逐步实现园区全绿电供应,对参与绿电交易的企业,提供绿色用电凭证。结合行业、产品、工艺用能需求,规划设计能源梯级利用技术方案。强化工业固体废物污染防控和综合利用,加快建设工业固体废物综合利用基地,探索资源综合利用产业区域协同发展新模式,提高固体废物综合利用能力,确保固体废物综合处置率达到100%。强化化工园区危险废物处置设施建设,确保危险废物安全处置率达100%。
三、提高土地节约集约利用水平
把园区节约集约用地与产业结构升级、优化资源配置、提升土地使用效益紧密结合起来,加快土地资源观念转变、土地利用方式转变和土地管理方式转变,强化节约集约用地理念。鼓励土地使用者在符合规划的前提下,通过厂房加层、厂区改造、内部用地整理、地下空间利用等途径提高土地利用率。对现有工业用地在符合规划和安全生产要求、不改变原用途的前提下,提高工业用地利用率和增加容积率,不再增收土地价款。严格执行土地出让制度和用地标准、国家工业项目建设用地控制指标,加大对批而未供、闲置土地以及低效用地的处置力度,积极推进“僵尸企业”土地资产处置工作,促进园区存量用地二次开发。开展园区土地集约利用评价工作,对考核结果好、批而未供和闲置土地量少(处置率高)的园区优先保障新增建设用地计划指标;对考核结果不合格、长期圈占土地(供地率低)、开发程度低、批而未供和闲置土地量大(处置率低)的园区,扣减用地计划指标,暂停其除国家、省级重点项目和民生保障项目外的用地报件受理。
四、建设绿色低碳园区
实施国家生态工业示范园区、国家低碳工业园区试点、绿色园区等创建工程,到2025年,国家级经济技术开发区、高新技术产业开发区、边(跨)境经济合作区全部建成国家级绿色园区。严格落实云南工业碳达峰行动计划,建设云南省绿色低碳示范产业园区,到2025年,建成10个以上在全省乃至全国具有一定示范效应的绿色低碳示范产业园区。探索建设零碳产业园区。推进园区循环化改造,到2025年,具备条件的省级以上园区全部实施循环化改造。支持园区围绕产业绿色发展、生态环境治理等领域,培育一批绿色技术创新龙头企业,支持企业创建绿色技术工程研究中心等。积极发展绿色金融,推广绿色信贷,创新金融制度安排,引导和激励更多社会资本投入绿色产业领域。
五、强化园区环境污染防治
完善园区污水集中处理配套设施,加大管网建设力度,提高污水收集和处理能力,确保污水集中收集处理率达到100%(含特殊污染物的污水除外)。推进污水集中处理设施在线监测设备安装,实现与生态环境部门的监控设备联网。强化沿河沿江园区水环境监测和综合治理,规范管理入河排污口。加强重点排污企业监管,做好固废等重点污染物的监测和处理。加强建设用地土壤污染风险管控,将建设用地土壤环境管理要求纳入国土空间规划和供地管理,实现建设用地污染地块安全利用。加强大气污染防治,实施重点行业提标改造,重点推进化工行业企业的工业废气防治工作。积极应用物联网、大数据和云计算等信息技术,实现污染物排放动态监管全覆盖。培育绿色制造服务机构,推动行业协会、科研院所、第三方服务机构、金融机构等共同参与,鼓励统一规划、统一监测、统一监管、统一运营的园区环境第三方治理服务模式,提供清洁生产审核、循环化改造咨询、“环保管家”等专业化服务。
六、加强园区安全生产
落实“党政同责、一岗双责、失职追责”要求,建立完善安全生产监督管理工作机制,强化企业安全生产主体责任,加大执法检查力度。加强园区规划、建设安全管理,严格执行安全设施“三同时”制度。严格落实安全生产和环境保护所需的防护距离。开展园区安全风险评估工作,提升安全生产管理水平,推进安全生产标准化建设。健全风险分级管控和安全生产事故隐患排查治理体系双重预防工作机制,持续抓好“金属冶炼、有限空间作业条件确认、粉尘涉爆、涉氨制冷”四项专项整治工作。规范开展化工园区建设认定工作。建立健全园区消防安全体系,完善公共消防设施。建立健全灾害预警预报系统、防灾指挥系统、避难场所等综合防灾应急保障系统,提高园区综合防灾保障能力。
第五节 推动园区开放发展
服务融入新发展格局,强化跨境、跨区域、跨园区协同发展,打造一流营商环境,提升园区开放发展水平。
一、提升园区开放合作水平
推动进出口、外资企业向园区集聚,支持园区大力开展外贸业务,推进开发开放试验区、边境经济合作区企业到境外开展国际产能合作、资源开发、建立营销网络等,培育建设国际产业合作园区。制定东部沿海省份产业转移承接工作计划,依托各类园区和各类开放平台,跨区域共建产业园区,大力承接绿色食品、有色金属材料下游产业,承接特定地区的劳动密集型产业,承接在东南亚国家具有较大市场需求的轻工产业,打造一批加工贸易梯度转移重点承接地。加快融入“大循环、双循环”新发展格局,吸引生产要素到园区集聚,提升产业链供应链发展水平,积极参与国内分工和国际合作。
二、推动园区与自贸区联动发展
积极推广中国(云南)自由贸易试验区改革经验,推进各类园区与自由贸易试验区建立联动协作发展机制,支持建设中国(云南)自由贸易试验区联动发展创新区,鼓励自由贸易试验区与联动发展创新区开展平台、产业、项目、人才等方面的深度合作,推动产业优势互补、协调联动、错位发展。
三、推动园区跨区域协同发展
建立完善协同发展机制,积极推进园区从竞争向合作发展转变。打破行政区划限制,按照全省产业总体布局,结合产业链强化园区企业之间、园区之间、区域之间协同发展、链式发展,推动实现优势互补发展。推广云南保山产业园区“园中园”建设模式,围绕合作双方共同协商合作模式、效益分配、招商引资、项目审批、安全管理、资金保障等方案,支持探索“合作共建”、“飞地经济”等跨区域协同发展模式。深化沪滇、滇闽、滇粤、滇浙合作,积极探索跨省合作。
四、打造一流营商环境
各园区抓紧制定发布产业准入清单和项目准入标准,全面推行企业投资项目备案承诺制。全面落实市场准入负面清单制度,推行“多证合一”、“多批合一”、“多图联审”等。深化“放管服”改革,优化政务服务环境,推行“互联网+政务服务”,推进并联审批、网上办理、容缺受理等模式创新,探索实施“先建后验”管理模式。鼓励园区设立“一站式”综合服务平台或在属地政务服务大厅设立园区专属服务窗口,推广“一部手机办事通”,建立特殊事项现场办事目录清单,实现清单外所有办事项目全程网办。实行首问负责、一站式服务和限时办结制度,为园区企业和产业发展提供优质服务。探索建立企业参与园区开发建设的会商议事决策机制,营造诚信经营、公平竞争的市场环境。
第六节 强化园区招商引资
放大云南资源、市场、生态等优势,围绕重点产业,优化引资结构,突出重点招商,加强招商队伍建设,努力把园区打造成为全省招商引资的重要平台。
一、统筹招商引资工作
立足园区自身产业基础和全省产业布局,围绕园区主导产业,有针对性地承接引进产业链、配套链,打造特色产业集群。落实高质量发展要求,坚持环保不过关的企业不引、过剩产能和产出强度不达标的不引、不符合产业政策的不引。突出不同类型园区招商引资重点,经济技术开发区更加突出开放合作的平台作用,成为吸引投资、扩大贸易的重要阵地;高新技术产业开发区更加突出“双创”和高新技术发展平台作用,加大战略性新兴产业类项目招引力度;边(跨)境经济合作区突出区位优势,打造吸引外资的重要平台。
二、创新招商引资方式
探索多元化招商引资模式,开展整体开发招商、园中园招商、飞地招商、区域合作招商、专题招商、集群招商、板块招商等多元化招商。发挥好沪滇、滇闽、滇粤、滇浙合作机制作用,支持引入企业增资扩产、抱团发展、以商招商。建立全省重大项目招商引资项目协调机制,支持园区成立招商战略联盟和产业联盟,探索建立省内跨区域、跨园区的招商引资项目流转和共享利益机制,对各园区在招商引资中不符合本地园区主导产业布局的项目,推动跨区域流转、集群化发展,实现互利共赢。
三、突出抓好招大引优
实施龙头企业培引计划和招大引强专项行动,引进一批产业链主导型企业和龙头骨干企业,推进新一轮“央企入滇”项目落实落地。紧密结合产业发展重点,落实“链长制”,细化产业链名录,围绕补链、延链、强链的目标,制定全产业链招商方案,着力引进一批世界500强和行业100强“链主”企业,每个产业链至少引进落地1个投资额超10亿元的重大产业项目。坚持“引新”,注重引进平台型项目、专精特新项目。建立完善园区重大招商引资项目储备、重大项目综合协调服务推进等工作机制。落实省级重大招商引资项目奖励政策。鼓励有条件的园区积极发展“总部经济”。
四、加强招商队伍建设
坚持“一把手”招商,加快组建各地党委、政府主要领导和园区管理机构负责人为主要成员的专业招商队伍,采取推荐选拔、公开选聘等方式,选聘一批政治素质好、交际能力强、熟悉经济工作的优秀干部、精干人员充实专业招商队伍。注重后备招商人才的引进和培养,开展招商培训,提高招商人员素质。大力培育扶持专业化、社会化招商队伍,支持有条件的地方成立混合所有制招商公司,鼓励聘用东部发达地区投资促进局、商会负责人等为招商顾问。
第五章 保障措施
第一节 强化组织保障
省发展改革委、省工业和信息化厅、省科技厅、省商务厅等省级开发区主管部门要按照职责分工,指导全省园区落实《规划》目标任务,在规划编制、政策制定和改革创新试点等方面给予支持。其他省级行业主管部门结合职能职责,对园区发展给予支持。各州、市人民政府要切实加强对园区的组织领导,形成“上下联动、齐抓共管”的协调推进工作机制。各州、市可根据实际情况编制“十四五”园区发展规划或实施方案;各园区按照省、州市“十四五”园区发展规划提出的产业发展方向,结合自身实际,编制园区总体规划;重点产业园区编制行动方案或计划。省工业和信息化厅、省发展改革委要加强《规划》实施监测评估,强化《规划》中期评估,确保《规划》有效实施。
第二节 加强政策支持
完善土地利用政策。在符合国土空间规划的基础上,依据园区总体规划和用地计划,合理确定园区用地结构,科学划分产业用地与配套设施用地比例。支持通过创新产业用地分类、土地混合使用、集体经营性建设用地入市等方式满足园区新产业、新业态发展用地需求。实施产业用地“弹性出让”方式,探索供给方式和供地年限差别化管理,采取长期租赁、弹性出让、先租后让、租让结合等工业用地供地方式,满足园区项目用地需求。支持园区加强低效用地、批而未供和闲置土地处置利用,多渠道保障项目建设用地。积极推行工业用地“标准地”改革。
加大财税政策支持。统筹省级有关专项资金并多渠道筹集资金,支持发行地方政府专项债券,鼓励州、市、县、区安排一定规模的专项资金,支持园区建设。全面落实园区有关税收优惠政策,加大对产品研究开发、技术转化等科技创新环节的税收支持力度。
第三节 突出项目支撑
坚持重点突出、循序渐进、社会效益与经济效益相统一的原则,聚焦重点产业发展、基础设施改造提升、智慧园区建设等领域谋划、包装、储备项目。省直有关部门及州、市要加大项目前期工作力度,落实项目前期经费。加强对重点建设项目的督查督办,发挥好省级重大项目综合协调服务推进机制作用,协调解决项目建设存在的困难问题。

