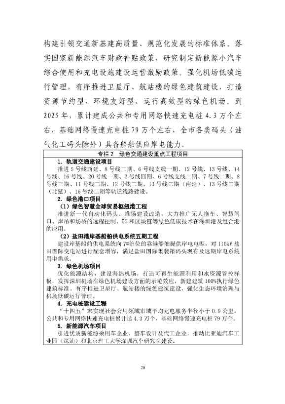
近日,深圳市生态环境局、深圳市发展和改革委员会联合印发了《深圳市应对气候变化“十四五”规划》(以下简称《规划》)。《规划》明确“十四五”期间深圳市应对气候变化工作的主要目标、重点任务和重大工程,加快构建绿色低碳循环发展经济体系,全面提升城市应对气候变化整体能力和水平,以先行示范标准积极应对气候变化。
《规划》科学谋划深圳应对气候变化发展目标:到2025年,绿色低碳循环发展经济体系建设迈上新台阶,重点领域降碳行动取得积极成效,单位GDP二氧化碳排放持续降低,适应气候变化能力有效提升,气候变化治理体系和治理能力有效增强,初步形成与经济社会发展相协调、与生态文明建设相适应、与生态环境保护相融合的应对气候变化工作新局面,努力在碳达峰、碳中和方面走在全国前列。




























































