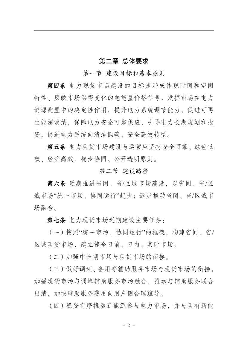
11月25日,国家能源局综合司就 《电力现货市场基本规则》、《电力现货市场监管办法》公开征求意见,其中,《电力现货市场基本规则(征求意见稿)》提出,推动储能、分布式发电、负荷聚合商、虚拟电厂和新能源微电网等新兴市场主体参与交易。
征求意见稿提出,省间市场逐步引入其他市场主体,放开各类发电企业、用户、售电公司等参与交易。加强省间市场与省/区域市场在经济责任、价格形成机制等方面的动态衔接。
直接参与市场的用户、售电公司、代理购电用户应参与现货市场结算,其中代理购电用户与其他用户平等参与现货交易,公平承担责任义务。推动代理购电用户、居民和农业用户的偏差电量分开核算,并按照现货价格结算。
国家能源局综合司关于公开征求 《电力现货市场基本规则(征求意见稿)》《电力现货市场监管办法(征求意见稿)》意见的通知
为规范电力现货市场建设和运营,加强电力现货市场监管,维护电力现货市场秩序和市场成员合法权益,我们组织有关单位研究起草了《电力现货市场基本规则(征求意见稿)》《电力现货市场监管办法(征求意见稿)》,现向社会公开征求意见。
欢迎有关单位和社会各界人士提出宝贵意见建议。请在本公告发布之日起30日内将相关意见建议传真至010-81929144,或通过电子邮件发至fgs_nea@163.com。
感谢参与和支持!
附件:
1.电力现货市场基本规则(征求意见稿)
2.电力现货市场监管办法(征求意见稿)
国家能源局综合司
2022年11月22日




















































































