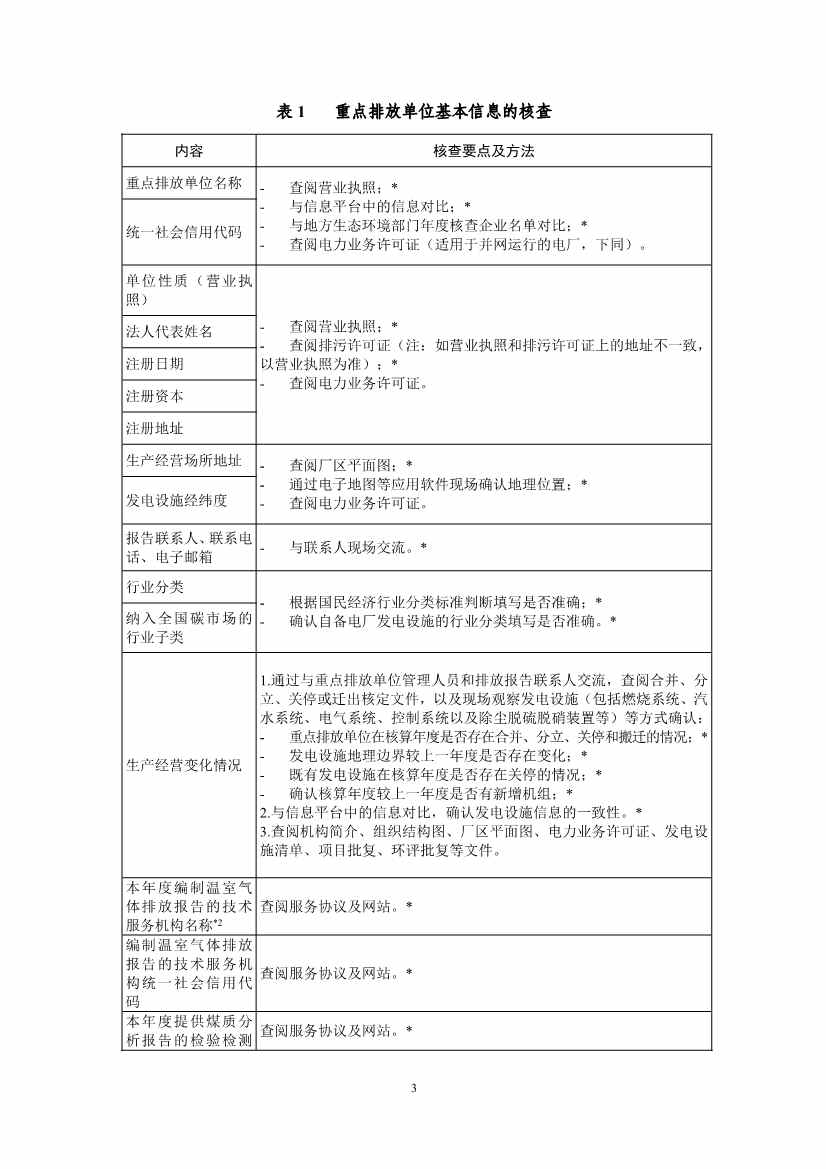
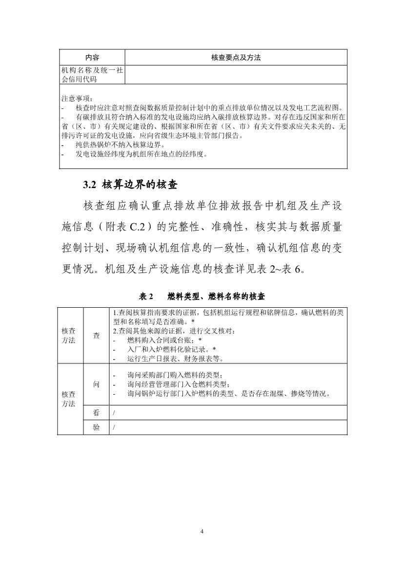
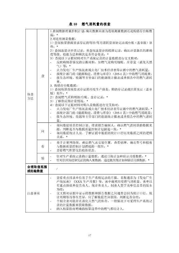
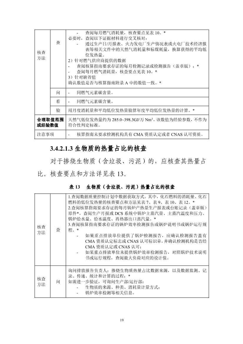
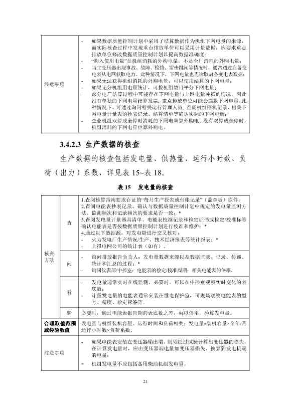
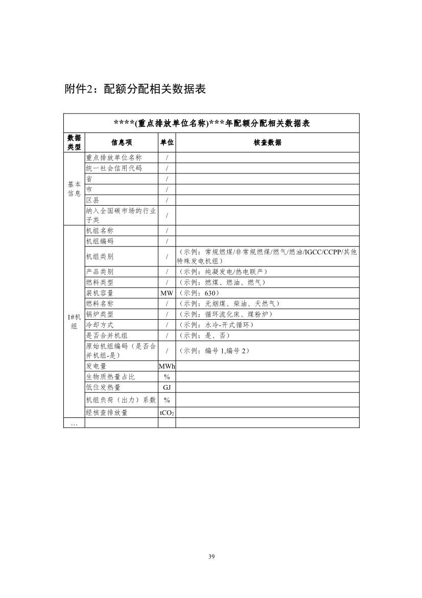
为进一步提升碳排放数据质量,完善全国碳排放权交易市场制度机制,增强技术规范的科学性、合理性和可操作性,12月21日,生态环境部印发《企业温室气体排放核算与报告指南 发电设施》《企业温室气体排放核查技术指南 发电设施》的通知。通知全文如下:
关于印发《企业温室气体排放核算与报告指南 发电设施》《企业温室气体排放核查技术指南 发电设施》的通知
各省、自治区、直辖市生态环境厅(局),新疆生产建设兵团生态环境局:
为进一步提升碳排放数据质量,完善全国碳排放权交易市场制度机制,增强技术规范的科学性、合理性和可操作性,我部制定了《企业温室气体排放核算与报告指南 发电设施》《企业温室气体排放核查技术指南 发电设施》。现予公布,自2023年1月1日起施行。
特此通知。
生态环境部办公厅
2022年12月19日
(此件社会公开)
抄送:碳达峰碳中和工作领导小组办公室综合组。


















































































