浙江省建设用地土壤污染风险管控和修复名录(含地下水污染场地)2021年11月10日更新


您好,欢迎访问和生环保有限公司网站
行业资讯
您的位置: 首页 > 行业资讯
.

行业资讯

推荐产品

浙江省建设用地土壤污染风险管控和修复名录(含地下水污染场地)2021年11月10日更新

发布时间:2026-02-03 17:28:34人气:

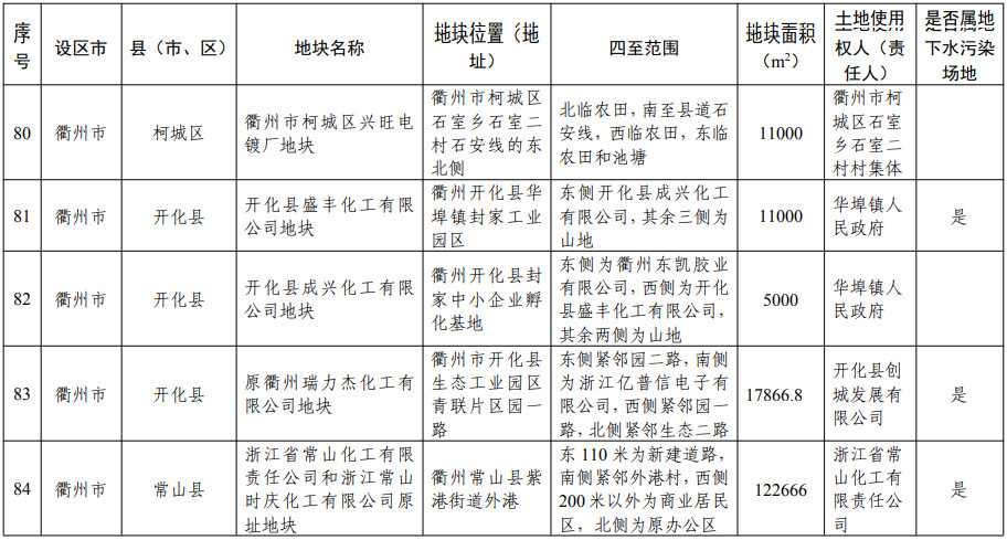
北极星环境修复网获悉,11日,浙江省生态环境厅发布了浙江省建设用地土壤污染风险管控和修复名录(含地下水污染场地),共90地块,详情如下:

浙江省建设用地土壤污染风险管控和修复名录(含地下水污染场地)2021年11月10日更新(图1)

浙江省建设用地土壤污染风险管控和修复名录(含地下水污染场地)2021年11月10日更新(图2)

浙江省建设用地土壤污染风险管控和修复名录(含地下水污染场地)2021年11月10日更新(图3)

浙江省建设用地土壤污染风险管控和修复名录(含地下水污染场地)2021年11月10日更新(图4)

浙江省建设用地土壤污染风险管控和修复名录(含地下水污染场地)2021年11月10日更新(图5)

浙江省建设用地土壤污染风险管控和修复名录(含地下水污染场地)2021年11月10日更新(图6)

浙江省建设用地土壤污染风险管控和修复名录(含地下水污染场地)2021年11月10日更新(图7)

浙江省建设用地土壤污染风险管控和修复名录(含地下水污染场地)2021年11月10日更新(图8)

浙江省建设用地土壤污染风险管控和修复名录(含地下水污染场地)2021年11月10日更新(图9)

浙江省建设用地土壤污染风险管控和修复名录(含地下水污染场地)2021年11月10日更新(图10)

浙江省建设用地土壤污染风险管控和修复名录(含地下水污染场地)2021年11月10日更新(图11)

浙江省建设用地土壤污染风险管控和修复名录(含地下水污染场地)2021年11月10日更新(图12)

浙江省建设用地土壤污染风险管控和修复名录(含地下水污染场地)2021年11月10日更新(图13)

浙江省建设用地土壤污染风险管控和修复名录(含地下水污染场地)2021年11月10日更新(图14)

浙江省建设用地土壤污染风险管控和修复名录(含地下水污染场地)2021年11月10日更新(图15)

浙江省建设用地土壤污染风险管控和修复名录(含地下水污染场地)2021年11月10日更新(图16)

浙江省建设用地土壤污染风险管控和修复名录(含地下水污染场地)2021年11月10日更新(图17)

浙江省建设用地土壤污染风险管控和修复名录(含地下水污染场地)2021年11月10日更新(图18)

浙江省建设用地土壤污染风险管控和修复名录(含地下水污染场地)2021年11月10日更新(图19)

浙江省建设用地土壤污染风险管控和修复名录(含地下水污染场地)2021年11月10日更新(图20)

浙江省建设用地土壤污染风险管控和修复名录(含地下水污染场地)2021年11月10日更新(图21)

浙江省建设用地土壤污染风险管控和修复名录(含地下水污染场地)2021年11月10日更新(图22)

浙江省建设用地土壤污染风险管控和修复名录(含地下水污染场地)2021年11月10日更新(图23)

浙江省建设用地土壤污染风险管控和修复名录(含地下水污染场地)2021年11月10日更新(图24)

浙江省建设用地土壤污染风险管控和修复名录(含地下水污染场地)2021年11月10日更新(图25)


推荐资讯