湖南省发布《农用地土壤重金属污染修复治理效果评价技术规范》地方标准


您好,欢迎访问和生环保有限公司网站
行业资讯
您的位置: 首页 > 行业资讯
.

行业资讯

推荐产品

湖南省发布《农用地土壤重金属污染修复治理效果评价技术规范》地方标准

发布时间:2026-02-03 17:28:40人气:

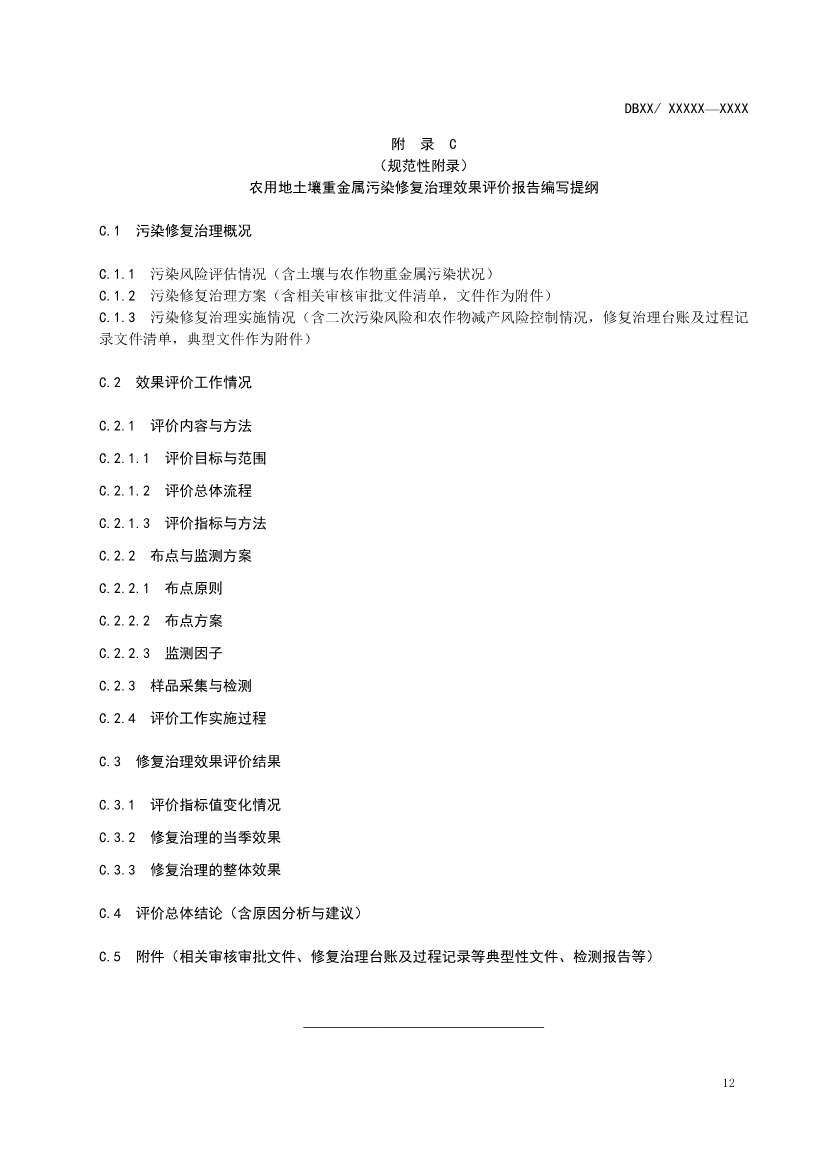
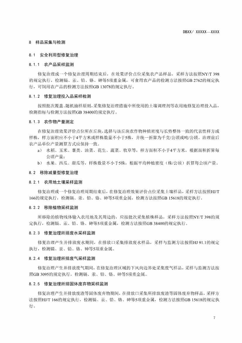
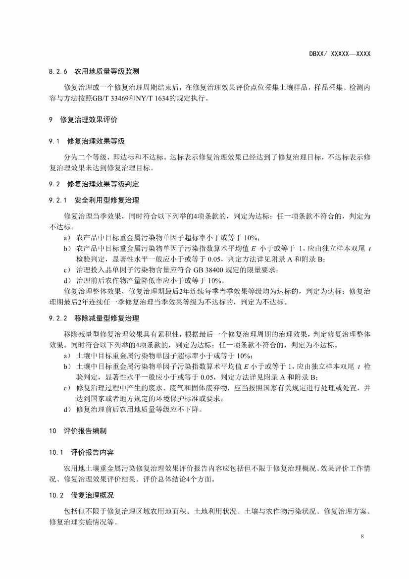
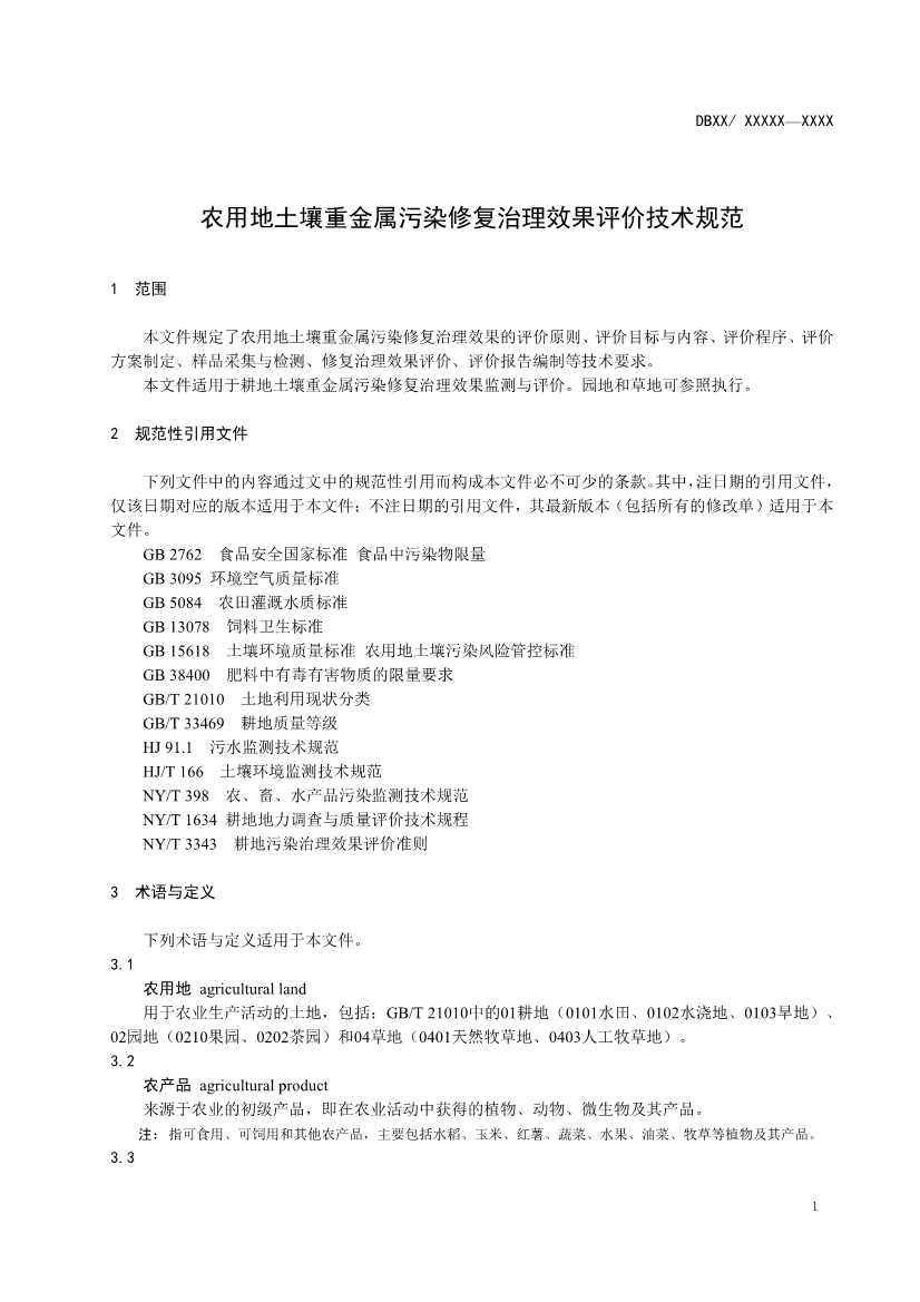
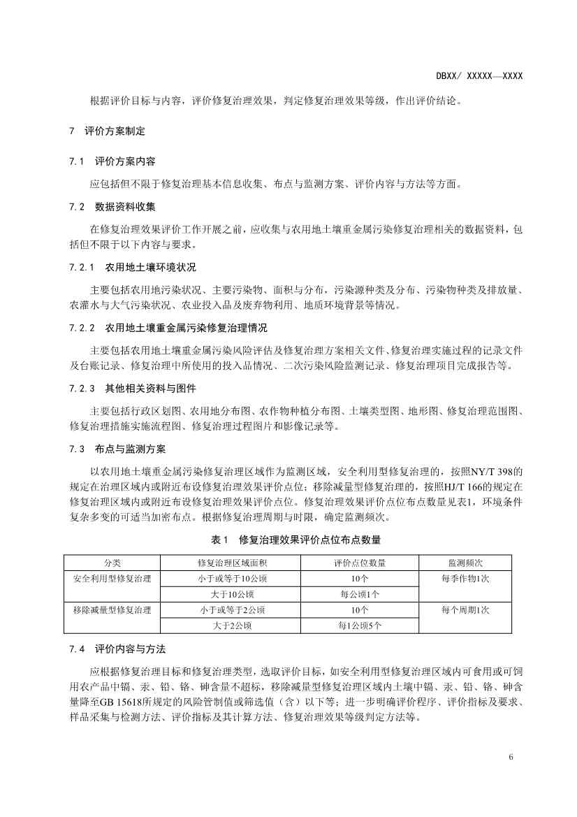
北极星环境修复网获悉,近日,湖南省生态环境厅和湖南省市场监督管理局联合发布《农用地土壤重金属污染修复治理效果评价技术规范》地方标准,将于2021年12月14日实施。全文如下:

湖南省发布《农用地土壤重金属污染修复治理效果评价技术规范》地方标准(图1)

湖南省发布《农用地土壤重金属污染修复治理效果评价技术规范》地方标准(图2)

湖南省发布《农用地土壤重金属污染修复治理效果评价技术规范》地方标准(图3)

湖南省发布《农用地土壤重金属污染修复治理效果评价技术规范》地方标准(图4)

湖南省发布《农用地土壤重金属污染修复治理效果评价技术规范》地方标准(图5)

湖南省发布《农用地土壤重金属污染修复治理效果评价技术规范》地方标准(图6)

湖南省发布《农用地土壤重金属污染修复治理效果评价技术规范》地方标准(图7)

湖南省发布《农用地土壤重金属污染修复治理效果评价技术规范》地方标准(图8)

湖南省发布《农用地土壤重金属污染修复治理效果评价技术规范》地方标准(图9)

湖南省发布《农用地土壤重金属污染修复治理效果评价技术规范》地方标准(图10)

湖南省发布《农用地土壤重金属污染修复治理效果评价技术规范》地方标准(图11)

湖南省发布《农用地土壤重金属污染修复治理效果评价技术规范》地方标准(图12)

湖南省发布《农用地土壤重金属污染修复治理效果评价技术规范》地方标准(图13)

湖南省发布《农用地土壤重金属污染修复治理效果评价技术规范》地方标准(图14)

湖南省发布《农用地土壤重金属污染修复治理效果评价技术规范》地方标准(图15)


推荐资讯