浙江发布建设用地土壤污染风险管控和修复名录(含地下水污染场地)2021年12月30日更新 共89家


您好,欢迎访问和生环保有限公司网站
行业资讯
您的位置: 首页 > 行业资讯
.

行业资讯

推荐产品

浙江发布建设用地土壤污染风险管控和修复名录(含地下水污染场地)2021年12月30日更新 共89家

发布时间:2026-02-04 04:00:41人气:

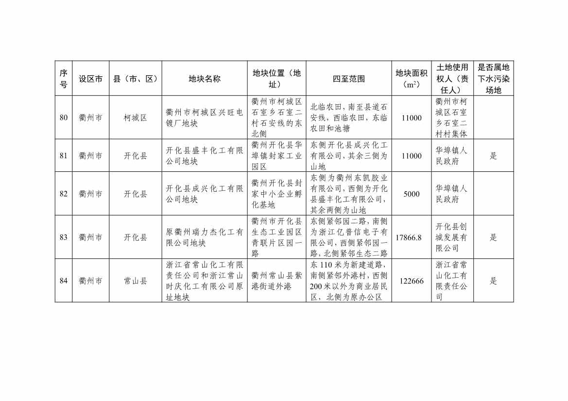
北极星环境修复网获悉,12月30日,浙江省生态环境厅发布了建设用地土壤污染风险管控和修复名录(含地下水污染场地)2021年12月30日更新。全文如下:

浙江发布建设用地土壤污染风险管控和修复名录(含地下水污染场地)2021年12月30日更新 共89家(图1)

浙江发布建设用地土壤污染风险管控和修复名录(含地下水污染场地)2021年12月30日更新 共89家(图2)

浙江发布建设用地土壤污染风险管控和修复名录(含地下水污染场地)2021年12月30日更新 共89家(图3)

浙江发布建设用地土壤污染风险管控和修复名录(含地下水污染场地)2021年12月30日更新 共89家(图4)

浙江发布建设用地土壤污染风险管控和修复名录(含地下水污染场地)2021年12月30日更新 共89家(图5)

浙江发布建设用地土壤污染风险管控和修复名录(含地下水污染场地)2021年12月30日更新 共89家(图6)

浙江发布建设用地土壤污染风险管控和修复名录(含地下水污染场地)2021年12月30日更新 共89家(图7)

浙江发布建设用地土壤污染风险管控和修复名录(含地下水污染场地)2021年12月30日更新 共89家(图8)

浙江发布建设用地土壤污染风险管控和修复名录(含地下水污染场地)2021年12月30日更新 共89家(图9)

浙江发布建设用地土壤污染风险管控和修复名录(含地下水污染场地)2021年12月30日更新 共89家(图10)

浙江发布建设用地土壤污染风险管控和修复名录(含地下水污染场地)2021年12月30日更新 共89家(图11)

浙江发布建设用地土壤污染风险管控和修复名录(含地下水污染场地)2021年12月30日更新 共89家(图12)

浙江发布建设用地土壤污染风险管控和修复名录(含地下水污染场地)2021年12月30日更新 共89家(图13)

浙江发布建设用地土壤污染风险管控和修复名录(含地下水污染场地)2021年12月30日更新 共89家(图14)

浙江发布建设用地土壤污染风险管控和修复名录(含地下水污染场地)2021年12月30日更新 共89家(图15)

浙江发布建设用地土壤污染风险管控和修复名录(含地下水污染场地)2021年12月30日更新 共89家(图16)

浙江发布建设用地土壤污染风险管控和修复名录(含地下水污染场地)2021年12月30日更新 共89家(图17)

浙江发布建设用地土壤污染风险管控和修复名录(含地下水污染场地)2021年12月30日更新 共89家(图18)

浙江发布建设用地土壤污染风险管控和修复名录(含地下水污染场地)2021年12月30日更新 共89家(图19)

浙江发布建设用地土壤污染风险管控和修复名录(含地下水污染场地)2021年12月30日更新 共89家(图20)

浙江发布建设用地土壤污染风险管控和修复名录(含地下水污染场地)2021年12月30日更新 共89家(图21)

浙江发布建设用地土壤污染风险管控和修复名录(含地下水污染场地)2021年12月30日更新 共89家(图22)

浙江发布建设用地土壤污染风险管控和修复名录(含地下水污染场地)2021年12月30日更新 共89家(图23)

浙江发布建设用地土壤污染风险管控和修复名录(含地下水污染场地)2021年12月30日更新 共89家(图24)

浙江发布建设用地土壤污染风险管控和修复名录(含地下水污染场地)2021年12月30日更新 共89家(图25)


推荐资讯