《四川省建设用地土壤污染风险管控标准(征求意见稿)》发布


您好,欢迎访问和生环保有限公司网站
行业资讯
您的位置: 首页 > 行业资讯
.

行业资讯

推荐产品

《四川省建设用地土壤污染风险管控标准(征求意见稿)》发布

发布时间:2026-02-06 10:46:07人气:

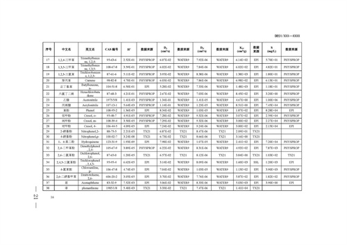
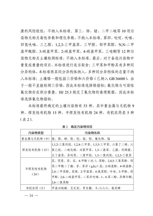
北极星环境修复网获悉,日前,四川省生态环境厅就《四川省建设用地土壤污染风险管控标准(征求意见稿)》向社会公开征求意见,详情如下:

《四川省建设用地土壤污染风险管控标准(征求意见稿)》发布(图1)

《四川省建设用地土壤污染风险管控标准(征求意见稿)》发布(图2)

《四川省建设用地土壤污染风险管控标准(征求意见稿)》发布(图3)

《四川省建设用地土壤污染风险管控标准(征求意见稿)》发布(图4)

《四川省建设用地土壤污染风险管控标准(征求意见稿)》发布(图5)

《四川省建设用地土壤污染风险管控标准(征求意见稿)》发布(图6)

《四川省建设用地土壤污染风险管控标准(征求意见稿)》发布(图7)

《四川省建设用地土壤污染风险管控标准(征求意见稿)》发布(图8)

《四川省建设用地土壤污染风险管控标准(征求意见稿)》发布(图9)

《四川省建设用地土壤污染风险管控标准(征求意见稿)》发布(图10)

《四川省建设用地土壤污染风险管控标准(征求意见稿)》发布(图11)

《四川省建设用地土壤污染风险管控标准(征求意见稿)》发布(图12)

《四川省建设用地土壤污染风险管控标准(征求意见稿)》发布(图13)

《四川省建设用地土壤污染风险管控标准(征求意见稿)》发布(图14)

《四川省建设用地土壤污染风险管控标准(征求意见稿)》发布(图15)

《四川省建设用地土壤污染风险管控标准(征求意见稿)》发布(图16)

《四川省建设用地土壤污染风险管控标准(征求意见稿)》发布(图17)

《四川省建设用地土壤污染风险管控标准(征求意见稿)》发布(图18)

《四川省建设用地土壤污染风险管控标准(征求意见稿)》发布(图19)

《四川省建设用地土壤污染风险管控标准(征求意见稿)》发布(图20)

《四川省建设用地土壤污染风险管控标准(征求意见稿)》发布(图21)

《四川省建设用地土壤污染风险管控标准(征求意见稿)》发布(图22)

《四川省建设用地土壤污染风险管控标准(征求意见稿)》发布(图23)

《四川省建设用地土壤污染风险管控标准(征求意见稿)》发布(图24)

《四川省建设用地土壤污染风险管控标准(征求意见稿)》发布(图25)

《四川省建设用地土壤污染风险管控标准(征求意见稿)》发布(图26)

《四川省建设用地土壤污染风险管控标准(征求意见稿)》发布(图27)

《四川省建设用地土壤污染风险管控标准(征求意见稿)》发布(图28)

《四川省建设用地土壤污染风险管控标准(征求意见稿)》发布(图29)

《四川省建设用地土壤污染风险管控标准(征求意见稿)》发布(图30)

《四川省建设用地土壤污染风险管控标准(征求意见稿)》发布(图31)

《四川省建设用地土壤污染风险管控标准(征求意见稿)》发布(图32)

《四川省建设用地土壤污染风险管控标准(征求意见稿)》发布(图33)

《四川省建设用地土壤污染风险管控标准(征求意见稿)》发布(图34)

《四川省建设用地土壤污染风险管控标准(征求意见稿)》发布(图35)

《四川省建设用地土壤污染风险管控标准(征求意见稿)》发布(图36)

《四川省建设用地土壤污染风险管控标准(征求意见稿)》发布(图37)

《四川省建设用地土壤污染风险管控标准(征求意见稿)》发布(图38)

《四川省建设用地土壤污染风险管控标准(征求意见稿)》发布(图39)

《四川省建设用地土壤污染风险管控标准(征求意见稿)》发布(图40)

《四川省建设用地土壤污染风险管控标准(征求意见稿)》发布(图41)

《四川省建设用地土壤污染风险管控标准(征求意见稿)》发布(图42)


推荐资讯