日前,陕西省生态环境厅就《土壤污染重点监管单位周边土壤监测技术规范(征求意见稿)》公开征求意见,详情如下:
为贯彻落实《中华人民共和国土壤污染防治法》,指导生态环境主管部门开展土壤污染重点监管单位周边土壤监测工作,我厅组织编制了地方生态环境标准《土壤污染重点监管单位周边土壤监测技术规范(征求意见稿)》。现公开征求意见,请于2022年7月22日前将有关意见反馈我厅,电子版材料请同时发至联系人邮箱。
联系人:陕西省环境监测中心站 王婷
电 话:029-85429103
传 真:029-85429118
邮 箱:594264607@qq.com
地 址:西安市西影路环保综合办公大楼
邮 编: 710054
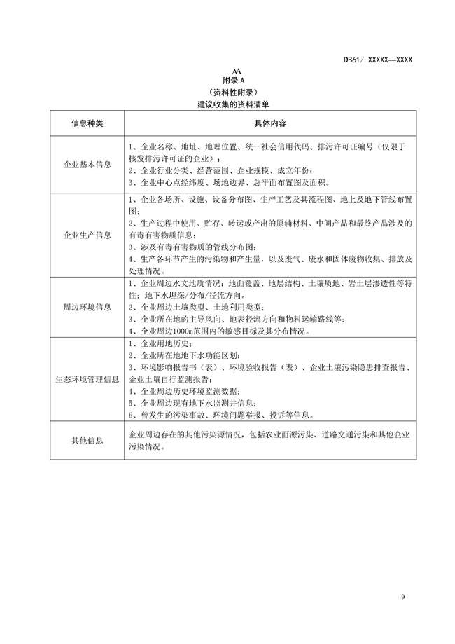
附件:1.土壤污染重点监管单位周边土壤监测技术规范(征求意见稿)
















