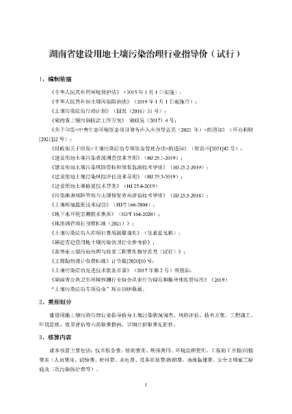
为推动土壤污染治理行业有序健康发展,规范建设用地土壤污染治理工作,指导和规范湖南省建设用地土壤污染风险管控、修复项目专项资金申报、治理工程招投标和结算工作,促进土壤污染防治先进技术推广应用,提高土壤污染治理技术水平,湖南省生态环境厅于11月16日发布《湖南省建设用地土壤污染治理行业指导价(试行)》,全文如下:















为推动土壤污染治理行业有序健康发展,规范建设用地土壤污染治理工作,指导和规范湖南省建设用地土壤污染风险管控、修复项目专项资金申报、治理工程招投标和结算工作,促进土壤污染防治先进技术推广应用,提高土壤污染治理技术水平,湖南省生态环境厅于11月16日发布《湖南省建设用地土壤污染治理行业指导价(试行)》,全文如下:














