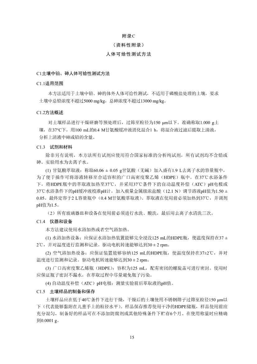
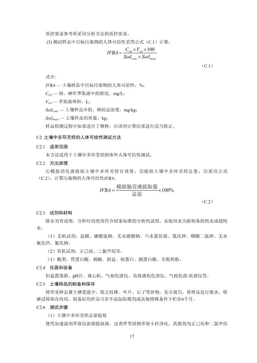
为贯彻落实《中华人民共和国环境保护法》《中华人民共和国土壤污染防治法》《污染地块土壤环境管理办法(试行)》(环境保护部令第 42 号),规范、合理确定建设用地土壤污染修复目标值,推动污染地块可持续修复工作的良性发展,近日,生态环境部制定《建设用地土壤污染修复目标值制定指南(试行)》(以下简称指南)。
本指南规定了确定建设用地土壤污染修复目标值的基本原则、确定方式等要求。本指南适用于采用修复方式管控建设用地土壤污染对人体健康的风险,保障人居环境安全的土壤污染修复目标值的确定。
详情如下:
关于印发《建设用地土壤污染修复目标值制定指南(试行)》的通知
各省、自治区、直辖市生态环境厅(局),新疆生产建设兵团生态环境局:
为贯彻落实《土壤污染防治法》,指导建设用地土壤污染修复活动,规范并合理确定建设用地土壤污染修复目标值,我部组织制定了《建设用地土壤污染修复目标值制定指南(试行)》。现印发给你们,供工作中参考使用。
生态环境部办公厅
2022年12月21日
(此件社会公开)
























