为了加强重大项目环评审批服务保障,进一步规范建设项目环境影响评价文件审批,生态环境部近日下发《关于印发钢铁/焦化、现代煤化工、石化、火电四个行业建设项目环境影响评价文件审批原则的通知》。
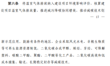
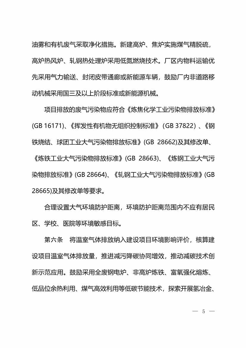
对于四大行业,文件第六条均要求要将温室气体排放纳入建设项目环境影响评价,核算温室气体排放量,推动减碳技术创新示范应用,降碳治污协同!
钢铁/焦化要求:

现代煤化工要求:

石化要求:

火电行业:

文件如下:































为了加强重大项目环评审批服务保障,进一步规范建设项目环境影响评价文件审批,生态环境部近日下发《关于印发钢铁/焦化、现代煤化工、石化、火电四个行业建设项目环境影响评价文件审批原则的通知》。
对于四大行业,文件第六条均要求要将温室气体排放纳入建设项目环境影响评价,核算温室气体排放量,推动减碳技术创新示范应用,降碳治污协同!
钢铁/焦化要求:

现代煤化工要求:

石化要求:

火电行业:

文件如下:






























