北极星碳管家网获悉,12月9日,湖南省市场监督管理局发布关于征求地方标准《基于ESG评价的企业碳达峰碳中和工作指南》(征求意见稿)等11项地方标准意见的通知。
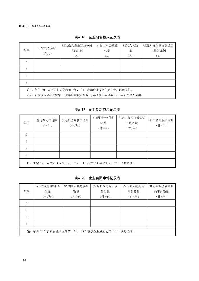
《基于ESG评价的企业碳达峰碳中和工作指南》提供了基于ESG评价的企业碳达峰碳中和工作的指导,以及企业碳达峰碳中和工作程序的建议,并给出了相关信息。本文件适用于湖南省内各企业开展的碳达峰碳中和工作。
关于征求地方标准《基于ESG评价的企业碳达峰碳中和工作指南》(征求意见稿)等11项地方标准意见的通知
各有关单位:
根据《湖南省市场监督管理局关于下达地方标准制修订项目计划的通知》的相关要求,由湖南睿祥信用管理有限公司等单位制定的《基于ESG评价的企业碳达峰碳中和工作指南》等11项湖南省地方标准已完成征求意见稿。按照《地方标准管理办法》的规定,现面向社会公开征求意见,请有关单位讨论并填写《征求意见反馈表》。
请于2023年1月9日前将意见反馈至相应标准起草单位。感谢您的参与和支持。








































