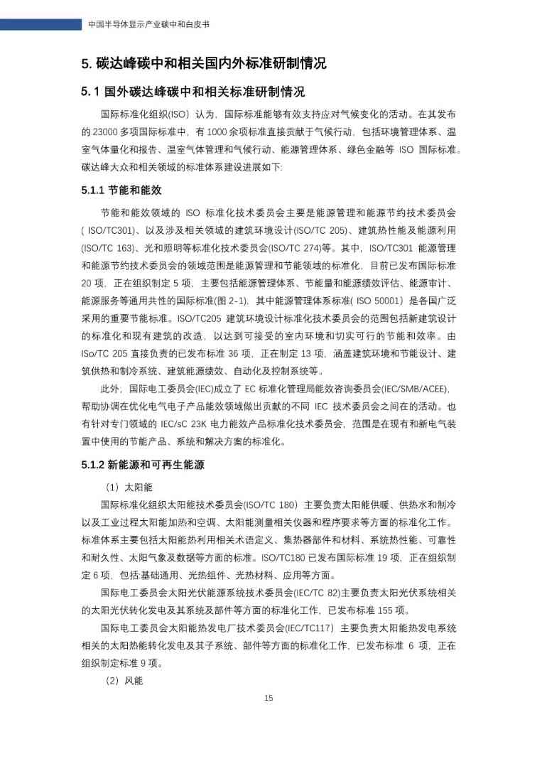
近日,TCL华星携手中国电子视像行业协会与中国标准化研究院共同发布《中国半导体显示产业碳中和白皮书》。
《中国半导体显示产业碳中和白皮书》展现了全球碳排放现状与中国的双碳目标,对中国半导体显示产业的发展及碳排放现状进行了梳理。
白皮书指出,“碳中和”之路既是产业所面临的时代挑战,亦是企业提高竞争力实现自身可持续发展的历史机遇。半导体显示企业亟需以科技创新的应对之道,推进低碳技术全流程应用,构建全生命周期的绿色低碳管理,形成节约资源和保护环境的产业结构、生产方式、空间格局,在实践中不断探索和积累,为践行中国的“碳中和”伟大战略贡献力量。另外,白皮书也展示了头部企业在减碳方面的措施和努力,为半导体显示产业的碳中和之路提供了详实的借鉴思路。




























































































