日前,北京市人民政府办公厅发布关于印发《北京市深入打好污染防治攻坚战2022年行动计划》的通知,包括应对气候变化、大气污染防治、水污染防治、土壤污染防治、生态保护,以及各区生态环境保护2022年有关指标及重点任务计划。详情如下:
北京市人民政府办公厅关于印发《北京市深入打好污染防治攻坚战2022年行动计划》的通知
京政办发〔2022〕6号
各区人民政府,市政府各委、办、局,各市属机构:
为全面贯彻落实《中共中央国务院关于深入打好污染防治攻坚战的意见》有关要求,巩固提升本市生态环境质量,经市政府同意,现将《北京市深入打好污染防治攻坚战2022年行动计划》印发给你们,并就有关事项通知如下:
一是要切实提高政治站位。我国生态文明建设进入了以降碳为重点战略方向、推动减污降碳协同增效、促进经济社会发展全面绿色转型、实现生态环境质量由量变到质变的关键时期,各区、各部门和各单位要以习近平生态文明思想为指导,立足新发展阶段,完整、准确、全面贯彻新发展理念,积极融入新发展格局,全面深入打好污染防治攻坚战。
二是要全面落实责任。以生态文明建设为统领,准确把握深入打好污染防治攻坚战的新形势、新要求,统筹污染治理、生态保护、应对气候变化,坚持精准治污、科学治污、依法治污,创新工作方法,保持力度、延伸深度、拓宽广度,以更高标准抓好各项任务落实。
三是要强化宣传引导。各区、各部门和各单位要采取多种形式开展政策解读和科普宣传,及时回应社会关切;要深入开展生态环境保护宣传活动,倡导绿色低碳生活方式;要及时曝光环境违法行为,形成有效震慑;依法加大信息公开力度,主动接受社会监督。
四是要严格督察考核。不断强化市级生态环境保护督察,对部分区、市有关部门开展例行督察;分区域、分领域开展日常督察;对突出问题和整改不力的典型案件,视情开展专项督察。各区、各部门和各单位要全面加强年度行动计划工作任务统筹落实,每月第三个工作日前向市生态环境局报送上月工作进展情况。重点任务落实情况将纳入市政府绩效管理体系。对因工作不力、行政效率低下、履职缺位等导致未完成目标任务的,严格依规依纪追究责任。
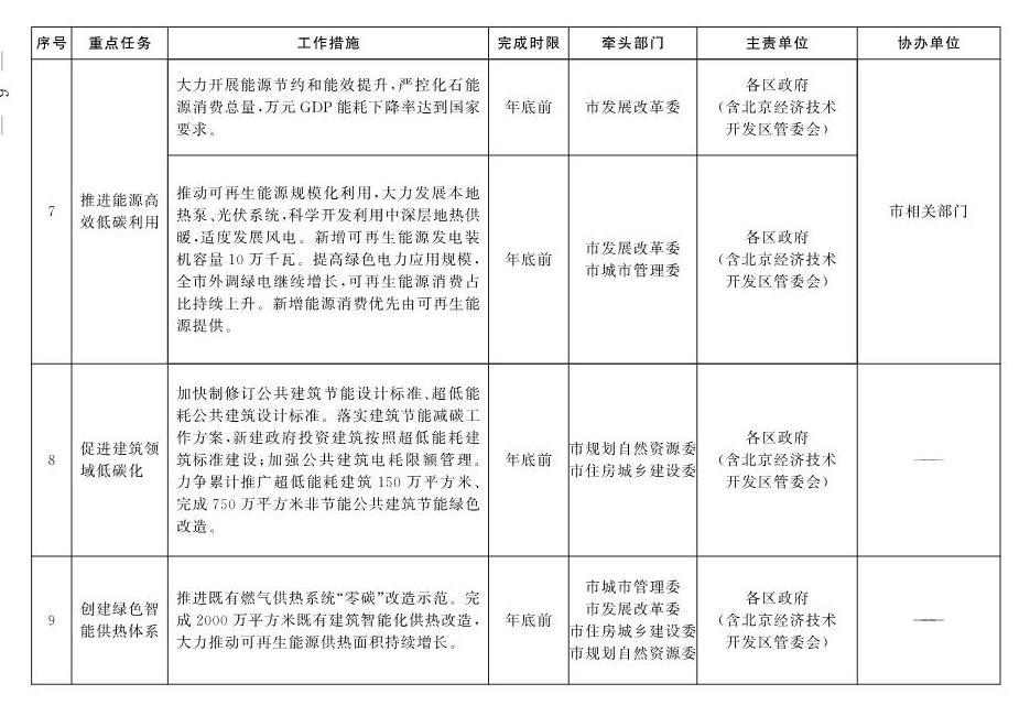
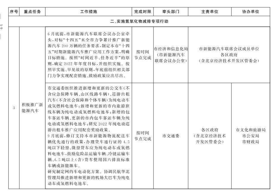
附件:1.应对气候变化2022年行动计划
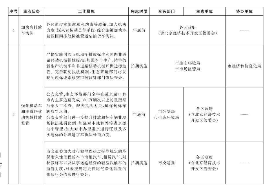
2.大气污染防治2022年行动计划
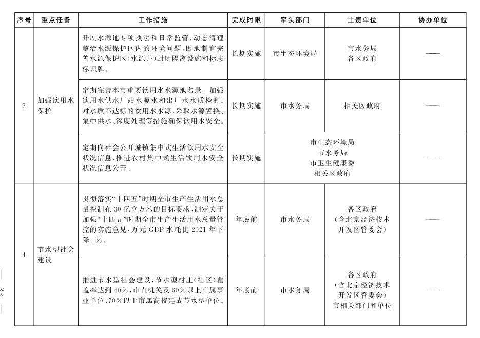
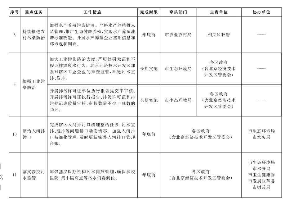
3.水污染防治2022年行动计划
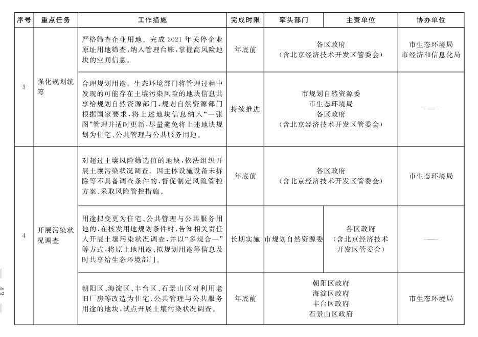
4.土壤污染防治2022年行动计划
5.生态保护2022年行动计划
6.各区生态环境保护2022年有关指标及重点任务计划
北京市人民政府办公厅
2022年2月21日
(此件公开发布)





















































