新闻中心
您好,欢迎访问和生环保有限公司网站
加入收藏
网站首页
关于我们
公司业务
业务模式
新闻中心
行业资讯
企业文化
您的位置:
首页
>
新闻中心
.
新闻中心
推荐产品
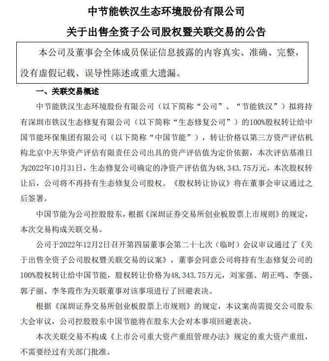
节能铁汉:拟将生态修复公司100%股权转让给中国节能
时间:2026-02-18 04:02:23
浏览量:856
四平市“十四五”土壤、地下水和农村生态环境保护规划
时间:2026-02-18 04:02:22
浏览量:606
重庆市生态环境局发布通知:这些类型的项目经认定后可在评标时采用综合评估法
时间:2026-02-18 04:02:06
浏览量:749
宁夏:关于鼓励和支持 社会资本参与生态保护修复的实施意见 (征求意见稿)
时间:2026-02-18 04:01:09
浏览量:868
《新乡市国土空间生态修复 规划(2021—2035年)》征求意见
时间:2026-02-18 04:01:09
浏览量:834
首页
上一页
166
167
168
169
170
下一页
末页
推荐资讯
©2026 和生环保有限公司 版权所有 备案号:
网站地图