新闻中心
您好,欢迎访问和生环保有限公司网站
加入收藏
网站首页
关于我们
公司业务
业务模式
新闻中心
行业资讯
企业文化
您的位置:
首页
>
新闻中心
.
新闻中心
推荐产品
合计超6.2亿元 浙江省提前下达2023年中央水、大气、土壤污染防治资金
时间:2026-02-18 04:01:05
浏览量:826
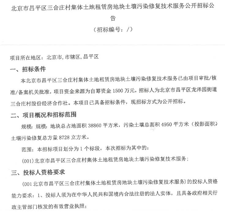
1500万 北京市昌平区三合庄村集体土地租赁房地块土壤污染修复技术服务公开招标
时间:2026-02-18 04:01:02
浏览量:596
成都市:关于深入打好污染防治攻坚战的实施意见
时间:2026-02-18 04:00:59
浏览量:823
近1.4亿报价!北京建工修复预中标云南红云氯碱有限公司污染土壤处理二期工程EPC总承包!
时间:2026-02-17 04:05:49
浏览量:684
《修复后土壤安全利用技术指南》团体标准征求意见!
时间:2026-02-17 04:05:22
浏览量:765
首页
上一页
167
168
169
170
171
下一页
末页
推荐资讯
©2026 和生环保有限公司 版权所有 备案号:
网站地图