新闻中心
您好,欢迎访问和生环保有限公司网站
加入收藏
网站首页
关于我们
公司业务
业务模式
新闻中心
行业资讯
企业文化
您的位置:
首页
>
新闻中心
.
新闻中心
推荐产品
湖北省第三批建设用地土壤污染风险管控和修复名录发布 共30家
时间:2026-02-04 04:00:34
浏览量:632
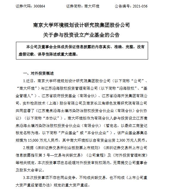
南大环境:拟出资2300万元参设土壤污染防治产业基金
时间:2026-02-04 04:00:31
浏览量:744
山东:关于进一步做好建设用地土壤污染风险管控和修复工作的通知
时间:2026-02-04 04:00:31
浏览量:731
无锡最大土壤生态修复项目开工!
时间:2026-02-04 04:00:30
浏览量:649
黑龙江省“十四五”土壤地下水和农村生态环境保护规划
时间:2026-02-04 04:00:30
浏览量:697
首页
上一页
216
217
218
219
220
下一页
末页
推荐资讯
©2026 和生环保有限公司 版权所有 备案号:
网站地图