新闻中心
您好,欢迎访问和生环保有限公司网站
加入收藏
网站首页
关于我们
公司业务
业务模式
新闻中心
行业资讯
企业文化
您的位置:
首页
>
新闻中心
.
新闻中心
推荐产品
王夏晖等:我国土壤环境管理政策进展与展望
时间:2026-02-03 17:28:41
浏览量:864
吉林发布《吉林省土壤污染防治资金投资项目申报指南》
时间:2026-02-03 17:28:41
浏览量:757
超4600万元 广东汕头珠港新城黄厝围片区00403地块污染土壤修复中标结果公告
时间:2026-02-03 17:28:37
浏览量:760
广州生态环境监测中心站征求《建设用地土壤污染修复效果评估监测质量控制技术规范》(征求意见稿)地方标准
时间:2026-02-03 17:28:37
浏览量:723
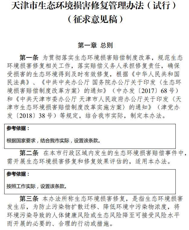
《天津市生态环境损害修复管理办法 (试行)》(征求意见稿)
时间:2026-02-03 17:28:34
浏览量:921
首页
上一页
219
220
221
222
223
下一页
末页
推荐资讯
©2026 和生环保有限公司 版权所有 备案号:
网站地图