行业资讯
您好,欢迎访问和生环保有限公司网站
加入收藏
网站首页
关于我们
公司业务
业务模式
新闻中心
行业资讯
企业文化
您的位置:
首页
>
行业资讯
.
行业资讯
推荐产品
117.54元/吨!北京市2021年度碳排放配额有偿竞价发放结果出炉!
2026-03-18
最新消息!全国碳市场成交量破2亿!
2026-03-18
北京绿色交易所发布企业碳账户和绿色项目库系统 助力构建碳排放智能监测和动态核算体系
2026-03-18
上海市可再生能源和新能源发展专项资金扶持办法发布
2026-03-18
中国“贡嘎”系统获“全球碳计划”认证 助力国际碳收支评估
2026-03-18
上海:碳市场机构投资交易占80%
2026-03-18
国家能源局:推动储能、虚拟电厂和新能源微电网等新兴市场主体参与交易
2026-03-17
北京:2025年前氢能汽车力争破万辆
2026-03-17
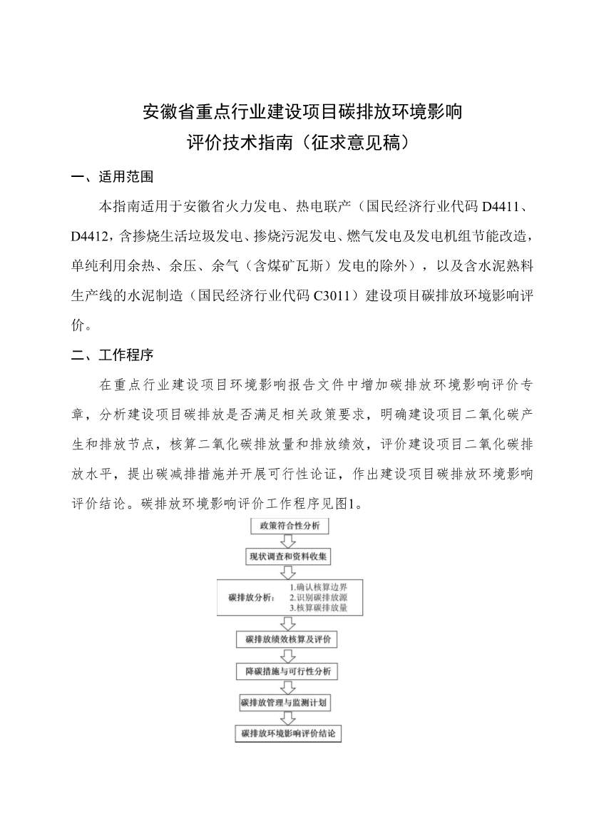
《安徽省重点行业建设项目碳排放环境影响评价技术指南》(征求意见稿)公开征求意见
2026-03-17
首页
上一页
15
16
17
18
19
下一页
末页
推荐资讯
©2026 和生环保有限公司 版权所有 备案号:
网站地图